×
Close
Sign Up
Login
Home
SCI Abstract
Library D
Community
Events
Events & Partner
WeMed
Media Partners
Educational Partner
User Tools
FAQ/USER GUIDE
Language
English
中文/ Chinese
Contact Us
×
Close
mdla_1
mdla_2
mdla_3
mdla_4
mdla_5
mdla_6
Categories
Developmental Biology
6533
Global Medical University
4855
Allergy
1448
Anatomy & Morphology
1366
Andrology
306
Anesthesia & Intensive Care
1238
Anesthesiology
5105
Audiology & Speech-Language Pathology
267
Behavioral Sciences
91
Biochemical Research Methods
6625
Biochemistry & Molecular Biology
28260
Biodiversity Conservation
296
Biology
7883
Biophysics
7890
Biotechnology & Applied Microbiology
7813
Cardiac & Cardiovascular Systems
29456
Cardiovascular & Respiratory Systems
1242
Cell & Tissue Engineering
668
Cell Biology
10247
Chemistry, Analytical
3730
Chemistry, Applied
10510
Chemistry, Medicinal
8234
Chemistry, Multidisciplinary
17297
Clinical Immunology & Infectious Disease
395
Clinical Medicine
7647
Clinical Neurology
15539
Clinical Psychology & Psychiatry
1215
Critical Care Medicine
3002
Dentistry, Oral Surgery & Medicine
12234
Dermatology
6446
Ecology
570
Education, Scientific Disciplines
1873
Emergency Medicine
3780
Endocrinology, Metabolism & Nutrition
22770
Engineering, Biomedical
3523
Entomology
461
Environmental Medicine & Public Health
4422
Evolutionary Biology
247
Gastroenterology & Hepatology
11225
General & Internal Medicine
6536
Genetics & Heredity
14224
Geriatrics & Gerontology
4632
Gerontology
344
Health Care Sciences & Services
15078
Health Policy & Services
550
Hematology
5062
Immunology
23582
Infectious Diseases
13069
Integrative & Complementary Medicine
2757
Medical Ethics
1162
Medical Informatics
2139
Medical Laboratory Technology
361
Medicine, General & Internal
42012
Medicine, Legal
488
Medicine, Research & Experimental
16509
Microbiology
22080
Mycology
0
Nanoscience & Nanotechnology
4776
Neuroimaging
1281
Neurology
4083
Neurosciences
37847
Nursing
8626
Nutrition & Dietetics
7393
Obstetrics & Gynecology
7624
Oncology
48914
Ophthalmology
9098
Optics
3947
Orthopedics
10786
Orthopedics, Rehabilitation & Sports Medicine
1663
Otolaryngology
1392
Otorhinolaryngology
4472
Parasitology
1089
Pathology
4608
Pediatrics
20237
Peripheral Vascular Disease
4432
Pharmacology & Pharmacy
32809
Pharmacology/Toxicology
11586
Physiology
8351
Polymer Science
507
Primary Health Care
768
Psychiatry
18041
Psychology
4767
Psychology, Applied
91
Psychology, Biological
339
Psychology, Clinical
753
Psychology, Developmental
215
Psychology, Educational
139
Psychology, Experimental
149
Psychology, Mathematical
0
Psychology, Multidisciplinary
1572
Psychology, Psychoanalysis
29
Psychology, Social
111
Public Health & Health Care Science
2027
Public, Environmental & Occupational Health
25825
Quantum Science & Technology
0
Radiology, Nuclear Medicine & Imaging
11769
Radiology, Nuclear Medicine & Medical Imaging
7314
Rehabilitation
2679
Remote Sensing
0
Reproductive Biology
2713
Reproductive Medicine
1111
Research/Laboratory Medicine & Medical Technology
3817
Respiratory System
6674
Rheumatology
5395
Social Sciences, Biomedical
1091
Substance Abuse
2521
Surgery
32264
Toxicology
4030
Transplantation
821
Tropical Medicine
283
Urology & Nephrology
11872
Veterinary Sciences
28
Virology
2181
Zoology
0
Channels
IN VITRO CELLULAR & DEVELOPMENTAL BIOLOGY-ANIMAL
251
DEVELOPMENT
73
FRONTIERS IN CELL AND DEVELOPMENTAL BIOLOGY
4869
GENES & DEVELOPMENT
223
SEMINARS IN CELL & DEVELOPMENTAL BIOLOGY
450
BMC DEVELOPMENTAL BIOLOGY
6
DEVELOPMENTAL NEUROBIOLOGY
27
DEVELOPMENTAL NEUROSCIENCE
102
DEVELOPMENTAL PSYCHOBIOLOGY
99
INTERNATIONAL JOURNAL OF DEVELOPMENTAL NEUROSCIENCE
25
JOURNAL OF DEVELOPMENTAL BIOLOGY
80
DEVELOPMENT GENES AND EVOLUTION
68
IN VITRO CELLULAR & DEVELOPMENTAL BIOLOGY-PLANT
260
SCI Abstract
search
ALL
RECOMMENDED
+
Adhesion extracellular matrix proteins improve in vitro cellular and functional properties of enriched caprine adult dermal fibroblast
Fibroblast cells have attracted significant interest because of their wide range of a...
In Vitro Cellular & Developmental Biology-animal
comment
0
thumb_up
0
Establishment of a method to evaluate the dynamics of highly chemotactic THP-1 cells during differentiation into monocyte-M1 macrophage-like cells
Differentiation of the human monocytic leukemia cell line THP-1 is widely used to analyze the function of monocyte/macroph...
In Vitro Cellular & Developmental Biology-animal
comment
0
thumb_up
0
Exploring the effects of roscovitine, serum starvation, and contact inhibition at G/G arrest in northern tiger cat dermal fibroblasts
Nuclear reprogramming studies are important tools in conserving wild felids, with efficacy depending on efficient G0/G1 ce...
In Vitro Cellular & Developmental Biology-animal
comment
0
thumb_up
0
Nuclear protein 1 protects against neonatal hypoxic-ischemic encephalopathy by inhibiting neuronal ferroptosis by improving iron storage
Recent studies have highlighted the role of ferroptosis in neuronal damage during neonatal hypoxic-ischemic encephalopathy...
In Vitro Cellular & Developmental Biology-animal
comment
0
thumb_up
0
Therapeutic potential of miR-10a overexpressing mesenchymal stem cell–derived extracellular vesicles in modulating inflammation in collagen-induced arthritis
Rheumatoid arthritis (RA) is a chronic autoimmune condition that leads to joint damage. Mesenchymal stem cells (MSCs) are ...
In Vitro Cellular & Developmental Biology-animal
comment
0
thumb_up
0
Optimization of a protocol for the high-yield isolation of active muscle stem cells from bovine skeletal muscle tissue
Beef is primarily made up of skeletal muscle tissue. Therefore, the cultivation of bovine muscle stem cells (MSCs) to prov...
In Vitro Cellular & Developmental Biology-animal
comment
0
thumb_up
0
KHDRBS3-mediated upregulation of circ_0024107 in gastric cancer cells and GC-MSCs synergistically drives gastric cancer cell migration and invasion
Gastric cancer is a significant global health concern due to its high morbidity and mortality. Gastric cancer-associated m...
In Vitro Cellular & Developmental Biology-animal
comment
0
thumb_up
0
promotes lactoferrin synthesis and secretion in bovine mammary epithelial cells through STAT3 and AP-1 transcription factor pathways
Probiotics can support the immune function of dairy cows and contribute to the synthesis of milk components in mammary gla...
In Vitro Cellular & Developmental Biology-animal
comment
0
thumb_up
0
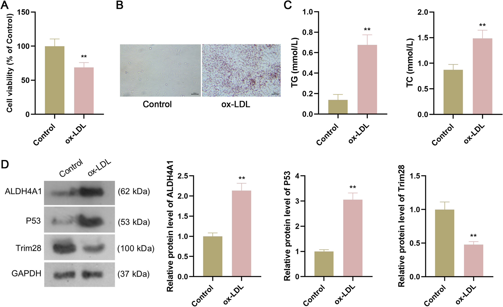
ALDH4A1 knockdown inhibits in vitro atherosclerosis model by modulating Trim28-mediated P53 ubiquitination to suppress ferroptosis of vascular endothelial cells
Atherosclerosis (AS) is a primary contributor to cardiovascular disease (CVD), resulting in high mortality. Ferroptosis, t...
In Vitro Cellular & Developmental Biology-animal
comment
0
thumb_up
0
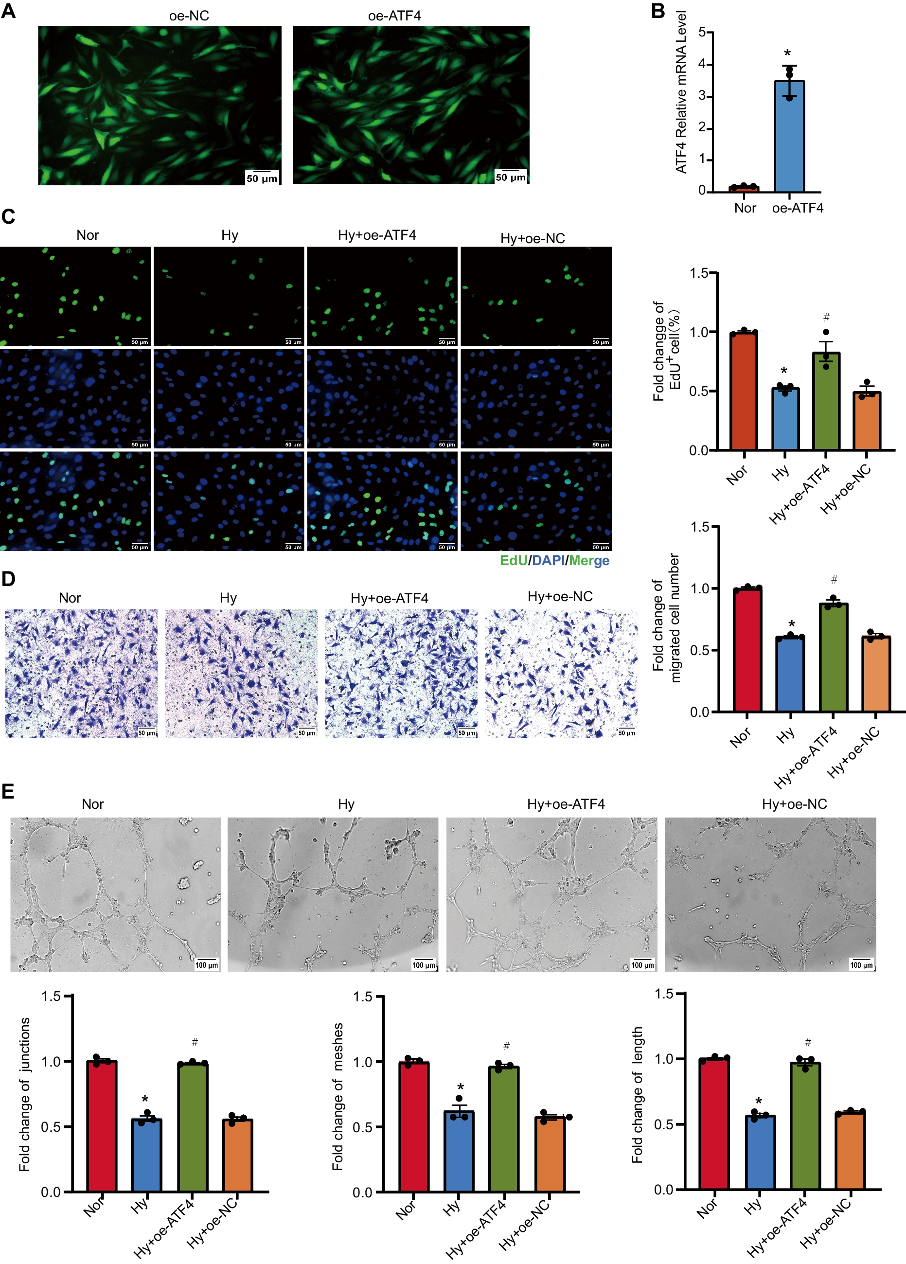
ATF4 regulates PI3K/AKT signaling axis to promote angiogenesis after myocardial infarction
Effective neovascularization is critical for tissue repair and the enhancement of cardiac function following myocardial in...
In Vitro Cellular & Developmental Biology-animal
comment
0
thumb_up
0
Therapeutic targeting of Nrf2/HO-1/NF-κB signaling axis with casticin mitigates intervertebral disc degeneration: in vitro and in vivo investigations
As a persistent osteoarticular degenerative condition, intervertebral disc deterioration (IDD) has been established as a p...
In Vitro Cellular & Developmental Biology-animal
comment
0
thumb_up
0
Fetal bovine serum in cryomedia protects sheep spermatogonial stem cells and preserves stemness characteristics during cryopreservation
Baust JM, Corwin W, Snyder KK, Van Buskirk R, Baust JG (2016) Cryopreservation: evolution of molecular based strategies. A...
In Vitro Cellular & Developmental Biology-animal
comment
0
thumb_up
0
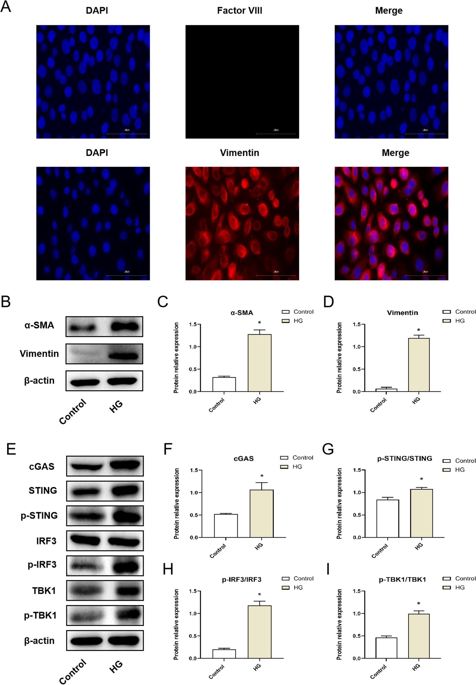
Inhibition of cGAS-STING signaling pathway alleviates high glucose-induced mesothelial-mesenchymal transition in human peritoneal mesothelial cell line HMrSV5
The mesothelial-mesenchymal transition (MMT) of peritoneal mesothelial cells is a critical factor contributing to the prog...
In Vitro Cellular & Developmental Biology-animal
comment
0
thumb_up
0
LncRNA TP53TG1 promotes the growth and osteo/dentinogenic differentiation of dental pulp stem cells by activating the Smad3 and JNK1/2 pathway
TP53TG1 is a long non-coding RNA related to the TP53 gene, which plays an important role in various biological processes s...
In Vitro Cellular & Developmental Biology-animal
comment
0
thumb_up
0
S100A8/A9-MCAM signaling promotes gastric cancer cell progression via ERK-c-Jun activation
S100 protein family members S100A8 and S100A9 function primarily as a heterodimer complex (S100A8/A9) in vivo. This comple...
In Vitro Cellular & Developmental Biology-animal
comment
0
thumb_up
0
The ability of the polysaccharide extract leaves to maintain normal follicle structure in ovarian tissue culture
The present study aimed to (1) evaluate the effects of different concentrations of the polysaccharide extract of Cissus si...
In Vitro Cellular & Developmental Biology-animal
comment
0
thumb_up
0
Regulation of LCN-2/PI3K/Akt on TNF-α induced inflammatory response of porcine intramuscular adipocytes
Lipocalin-2 (LCN-2) has a variety of biological functions and produces various effects on adipocytes, such as promoting ce...
In Vitro Cellular & Developmental Biology-animal
comment
0
thumb_up
0
Correction: The adaptation of bovine embryonic stem cells to the changes of feeder layers
Correction: In Vitro Cellular & Developmental Biology - Animal (2023) 59:85-99The...
In Vitro Cellular & Developmental Biology-animal
comment
0
thumb_up
0
Use of modified human hemangioma tissue cultures and human umbilical vein endothelial cell cultures to gain mechanistic insights into imiquimod treatment for infantile hemangioma
Infantile hemangiomas (IH) are a common entity encountered by dermatologists, otolaryngologists, and other surgeons. Oral ...
In Vitro Cellular & Developmental Biology-animal
comment
0
thumb_up
0
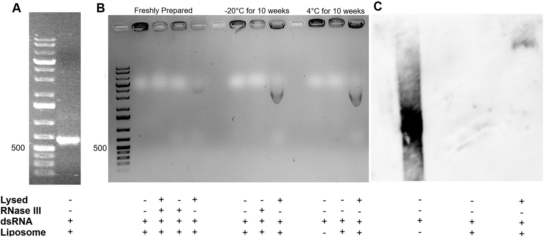
Using cationic liposomes as carriers for long dsRNA to trigger an antiviral response in rainbow trout cell lines
Long dsRNA induces the expression of type I interferons (IFNs) and IFN-stimulated genes (ISGs) to establish an antiviral s...
In Vitro Cellular & Developmental Biology-animal
comment
0
thumb_up
0
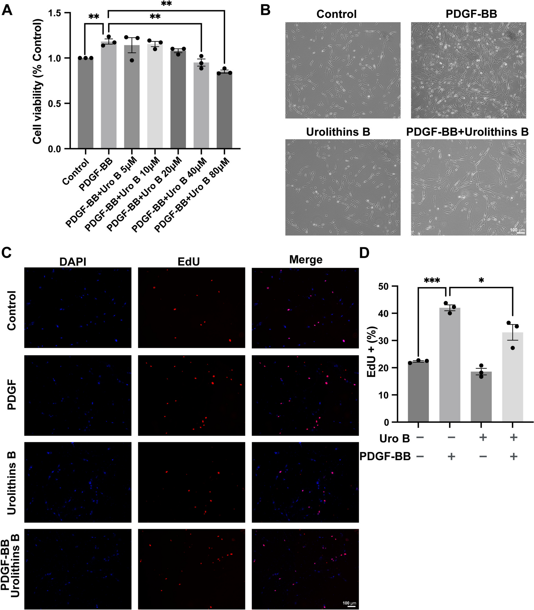
Urolithin B suppresses phenotypic switch in vascular smooth muscle cells induced by PDGF-BB via inhibiting the PI3K-AKT pathway
Atherosclerosis (AS) is a prevalent cardiovascular condition, and the growth and phenotypic switch of vascular smooth musc...
In Vitro Cellular & Developmental Biology-animal
comment
0
thumb_up
0
Tianxiangdan suppresses foam cell formation by enhancing lipophagy and reduces the progression of atherosclerosis
The aim of this study is to assess the impact of Tianxiangdan (TXD) on lipophagy in foam cells and its underlying mechanis...
In Vitro Cellular & Developmental Biology-animal
comment
0
thumb_up
0
Challenges in cellular agriculture: lessons from Pacific white shrimp, Litopenaeus vannamei
The overall goal of this research was to develop an embryonic stem cell (ESC) line from the Pacific white shrimp, Litopena...
In Vitro Cellular & Developmental Biology-animal
comment
0
thumb_up
0
Detection of Tilapia parvovirus in farm-reared tilapia in India and its isolation using fish cell lines
Tilapia parvovirus (TiPV) is an emerging viral pathogen and responsible for severe economic loss in tilapia culture produc...
In Vitro Cellular & Developmental Biology-animal
comment
0
thumb_up
0
Adipose-derived stem cells regulate mitochondrial dynamics to alleviate the aging of HFF-1 cells
The objective of this study is to explore how adipose-derived stem cells (ASCs) regulate mitochondrial structure and funct...
In Vitro Cellular & Developmental Biology-animal
comment
0
thumb_up
0
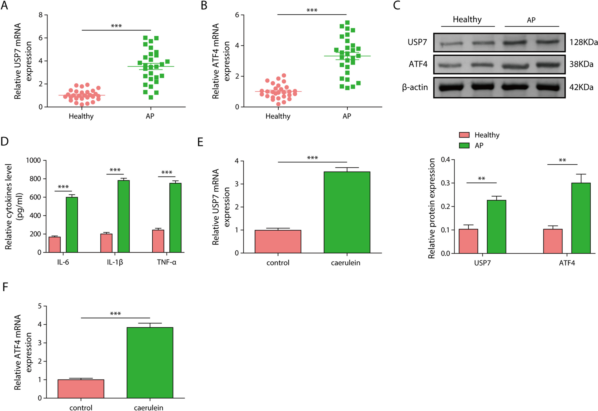
Ubiquitin-specific protease 7 exacerbates acute pancreatitis progression by enhancing ATF4-mediated autophagy
Acute pancreatitis (AP) is a serious inflammatory disease with high incidence rate and mortality. It was confirmed that ov...
In Vitro Cellular & Developmental Biology-animal
comment
0
thumb_up
0
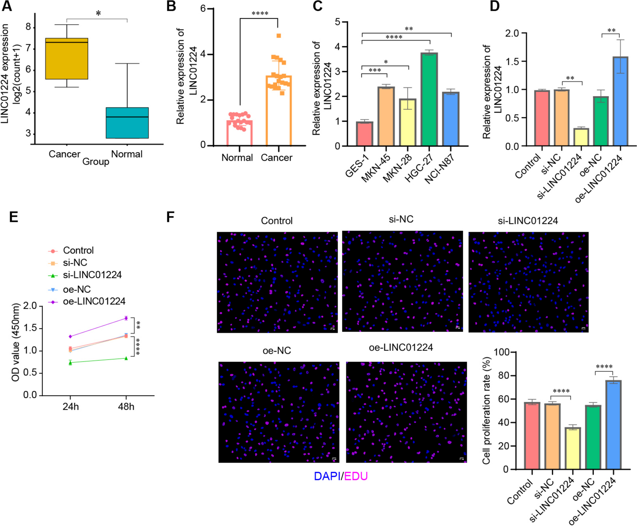
LINC01224 promotes the Warburg effect in gastric cancer by activating the miR-486-5p/PI3K axis
The Warburg effect, a common feature of solid tumors, rewires the metabolism and promotes growth, survival, proliferation,...
In Vitro Cellular & Developmental Biology-animal
comment
0
thumb_up
0
The impact of beauvericin on rainbow trout intestinal epithelial cells at different temperatures and dosing methods
Mycotoxins in aquatic feeds and their effects on fish are becoming more important in aquaculture, as fishmeal and fish oil...
In Vitro Cellular & Developmental Biology-animal
comment
0
thumb_up
0
Development and characterization of a cell line from the caudal fin of Schizothorax niger (Heckel, 1838) for in vitro toxicity testing
Here, we successfully grew the SNCF (Schizothorax niger caudal fin) cell line from the caudal fin explants of S. niger, an...
In Vitro Cellular & Developmental Biology-animal
comment
0
thumb_up
0
Response of epithelial cell lines from the rainbow trout gut and gill to ammonia
Rainbow trout epithelial cell lines from the gill, RTgill-W1, and gut, RTgutGC, were exposed to NH4Cl at 18–21&n...
In Vitro Cellular & Developmental Biology-animal
comment
0
thumb_up
0
Load More
Modal title
×
Modal title
×
Share
Login
Global News and Health Forum
Join Now!
Member Login
Remember me
Forgot password?
Or using
Linkedin