×
Close
Sign Up
Login
Home
SCI Abstract
Library D
Community
Events
Events & Partner
WeMed
Media Partners
Educational Partner
User Tools
FAQ/USER GUIDE
Language
English
中文/ Chinese
Contact Us
×
Close
mdla_1
mdla_2
mdla_3
mdla_4
mdla_5
mdla_6
Categories
Toxicology
4024
Global Medical University
4849
Allergy
1445
Anatomy & Morphology
1361
Andrology
299
Anesthesia & Intensive Care
1238
Anesthesiology
5134
Audiology & Speech-Language Pathology
266
Behavioral Sciences
91
Biochemical Research Methods
6621
Biochemistry & Molecular Biology
28226
Biodiversity Conservation
296
Biology
7876
Biophysics
7871
Biotechnology & Applied Microbiology
7798
Cardiac & Cardiovascular Systems
29468
Cardiovascular & Respiratory Systems
1231
Cell & Tissue Engineering
665
Cell Biology
10310
Chemistry, Analytical
3709
Chemistry, Applied
10503
Chemistry, Medicinal
8244
Chemistry, Multidisciplinary
17275
Clinical Immunology & Infectious Disease
394
Clinical Medicine
7611
Clinical Neurology
15599
Clinical Psychology & Psychiatry
1215
Critical Care Medicine
3000
Dentistry, Oral Surgery & Medicine
12219
Dermatology
6387
Developmental Biology
6514
Ecology
568
Education, Scientific Disciplines
1872
Emergency Medicine
3778
Endocrinology, Metabolism & Nutrition
22743
Engineering, Biomedical
3542
Entomology
461
Environmental Medicine & Public Health
4427
Evolutionary Biology
247
Gastroenterology & Hepatology
11192
General & Internal Medicine
6530
Genetics & Heredity
14193
Geriatrics & Gerontology
4623
Gerontology
344
Health Care Sciences & Services
15056
Health Policy & Services
548
Hematology
5058
Immunology
23543
Infectious Diseases
13055
Integrative & Complementary Medicine
2756
Medical Ethics
1162
Medical Informatics
2157
Medical Laboratory Technology
361
Medicine, General & Internal
41955
Medicine, Legal
488
Medicine, Research & Experimental
16485
Microbiology
22103
Mycology
0
Nanoscience & Nanotechnology
4766
Neuroimaging
1280
Neurology
4078
Neurosciences
37800
Nursing
8591
Nutrition & Dietetics
7392
Obstetrics & Gynecology
7612
Oncology
48799
Ophthalmology
9090
Optics
3937
Orthopedics
10760
Orthopedics, Rehabilitation & Sports Medicine
1663
Otolaryngology
1392
Otorhinolaryngology
4462
Parasitology
1094
Pathology
4594
Pediatrics
20191
Peripheral Vascular Disease
4425
Pharmacology & Pharmacy
32735
Pharmacology/Toxicology
11571
Physiology
8327
Polymer Science
506
Primary Health Care
767
Psychiatry
18002
Psychology
4782
Psychology, Applied
91
Psychology, Biological
338
Psychology, Clinical
752
Psychology, Developmental
215
Psychology, Educational
139
Psychology, Experimental
149
Psychology, Mathematical
0
Psychology, Multidisciplinary
1571
Psychology, Psychoanalysis
29
Psychology, Social
111
Public Health & Health Care Science
2025
Public, Environmental & Occupational Health
25806
Quantum Science & Technology
0
Radiology, Nuclear Medicine & Imaging
11761
Radiology, Nuclear Medicine & Medical Imaging
7327
Rehabilitation
2695
Remote Sensing
0
Reproductive Biology
2712
Reproductive Medicine
1124
Research/Laboratory Medicine & Medical Technology
3813
Respiratory System
6686
Rheumatology
5377
Social Sciences, Biomedical
1089
Substance Abuse
2519
Surgery
32251
Transplantation
819
Tropical Medicine
283
Urology & Nephrology
11865
Veterinary Sciences
28
Virology
2178
Zoology
0
Channels
Medrxiv - Toxicology
47
ARCHIVES OF TOXICOLOGY
528
CELL BIOLOGY AND TOXICOLOGY
308
DNA REPAIR
257
INFLAMMOPHARMACOLOGY
522
INTEGRATED ENVIRONMENTAL ASSESSMENT AND MANAGEMENT
114
JOURNAL OF APPLIED TOXICOLOGY
138
JOURNAL OF EXPOSURE SCIENCE AND ENVIRONMENTAL EPIDEMIOLOGY
254
REPRODUCTIVE TOXICOLOGY
0
TOXINS
1145
ENVIRONMENTAL AND MOLECULAR MUTAGENESIS
20
NEUROTOXICOLOGY AND TERATOLOGY
0
TOXICOLOGIC PATHOLOGY
34
TOXICOLOGY AND INDUSTRIAL HEALTH
29
TOXICOLOGY REPORTS
496
TOXICOLOGICAL RESEARCH
52
JOURNAL OF XENOBIOTICS
40
REVIEWS OF ENVIRONMENTAL CONTAMINATION AND TOXICOLOGY
40
SCI Abstract
search
ALL
RECOMMENDED
+
HUWE1 regulates mitophagy to protect dopaminergic neurons from 6-OHDA- and MPP⁺-induced neurotoxicity
Parkinson’s disease (PD) is characterized by dopaminergic neuronal loss, often associated with mitochondrial dysfunc...
Cell Biology And Toxicology
comment
0
thumb_up
0
METTL7B-stabilized lncRNA-MIR22HG to drive p53-mediated neuronal apoptosis via the ubiquitinating JARID2 in cerebral ischemia/reperfusion injury
Ischemic stroke (IS) constitutes a leading driver of mortality and morbidity worldwide, with neuronal apoptosis representi...
Cell Biology And Toxicology
comment
0
thumb_up
0
EGR1/miR-4306/MAT2A axis aggravates pyroptosis and extracellular matrix degradation of nucleus pulposus cells in intervertebral disc degeneration
Intervertebral disc degeneration (IVDD) acts as the prerequisite and pathological basis for a series of spinal degenerativ...
Cell Biology And Toxicology
comment
0
thumb_up
0
Mycotoxins, gut microbiota alterations and liver disease in animals: A scoping review
Mycotoxins are fungal secondary metabolites widely detected in up to eighty percent of frequently consumed foods, strongly...
Cell Biology And Toxicology
comment
0
thumb_up
0
Sublethal heat stress synergizes with the tumor microenvironment to drive recurrence of hepatocellular carcinoma after thermal ablation: mechanisms, molecular predictors, and targeted interventions
Although thermal ablation has emerged as a minimally invasive and effective local treatment for hepatocellular carcinoma (...
Cell Biology And Toxicology
comment
0
thumb_up
0
Single-cell RNA-Seq reveals transcriptional heterogeneity in sepsis and down-regulation of SNHG5/miR-324-5p/CDK16 axis in T cells
T lymphopenia is a common phenomenon in the sepsis patients, closely related with secondary infection and patients death, ...
Cell Biology And Toxicology
comment
0
thumb_up
0
Inhibition of acalabrutinib metabolism by finerenone and its molecular docking studies
Acalabrutinib is a frontline agent for chronic lymphocytic leukemia (CLL). The objective of this experiment was to screen ...
Cell Biology And Toxicology
comment
0
thumb_up
0
Lipocalin 2: a double-edged sword in cellular ferroptosis
Ferroptosis is a novel form of programmed cell death that is distinct from apoptosis, necrosis, and autophagy (macroautoph...
Cell Biology And Toxicology
comment
0
thumb_up
0
Overloaded mitochondrial stress drives reproductive damage in GC-1 mouse spermatogonia cells exposed to nickel nanoparticle
Nickel nanoparticles (Ni NPs) are widely used in industrial and commercial sectors, raising concerns about their potential...
Cell Biology And Toxicology
comment
0
thumb_up
0
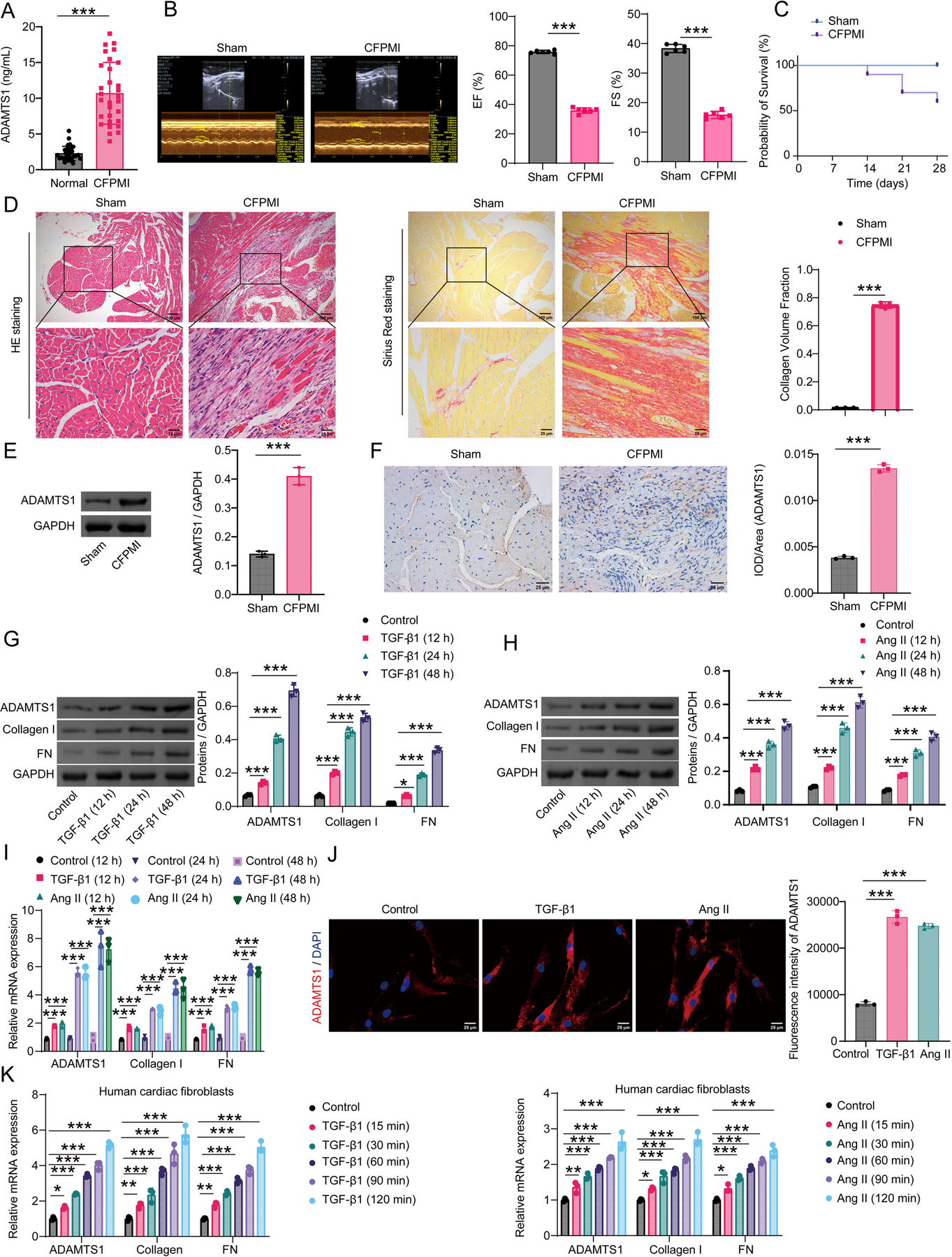
Targeting ADAMTS1/HDAC6 alleviates TGF-β1/SMAD2-associated cardiac fibrosis in cardiac fibrosis post-myocardial infarction
A disintegrin and metalloproteinase with thrombospondin motifs 1 (ADAMTS1) is involved in the occurrence and development o...
Cell Biology And Toxicology
comment
0
thumb_up
0
Linc-ROR orchestrates autophagy suppression and marks gastric cancer via the miR-145-5p/CARMIL1 axis
Long non-coding RNAs (lncRNAs) have been considered the main regulators of cancer progression through their regulation of ...
Cell Biology And Toxicology
comment
0
thumb_up
0
Brain organoids in environmental neurotoxicology: applications, mechanisms, and future perspectives
The advent of human induced pluripotent stem cell (hiPSC)-derived brain organoids represents a significant advance in envi...
Cell Biology And Toxicology
comment
0
thumb_up
0
Toxicogenomic Characterization of Perfluorooctanoic Acid–Associated Bladder Carcinogenesis
This study aims to bridge toxicological target prediction and bladder cancer transcriptomics by systematically identifying...
Cell Biology And Toxicology
comment
0
thumb_up
0
Chronic cadmium exposure promotes TRPM7-dependent acquisition of a myofibroblast-like phenotype in pancreatic stellate cells
Cadmium (Cd) is a metallic pollutant which has been classified as a possible pancreatic carcinogen. Cd uses similar ion ch...
Cell Biology And Toxicology
comment
0
thumb_up
0
Lactate Dehydrogenase B delactylation promotes gastric cancer metastasis via enhancing glutathione-mediated resistance to ferroptosis
To elucidate the role of protein lactylation in gastric adenocarcinoma progression, focusing on lactate dehydrogenase B (L...
Cell Biology And Toxicology
comment
0
thumb_up
0
RNA mA modification is a driver and therapeutic target in gastric cancer
N6-methyladenosine (m6A), the most abundant modification in eukaryotic RNAs, plays a critical role in regulating RNA stabi...
Cell Biology And Toxicology
comment
0
thumb_up
0
Indoor dust, immune activation, and household exposure risk after Hurricane Maria: a two-year pilot prospective cohort study in Puerto Rico
Hurricane Maria left many homes in Puerto Rico with prolonged flooding, structural damage, and indoor microbial growth, co...
Journal Of Exposure Science And Environmental Epidemiology
comment
0
thumb_up
0
Sociodemographic predictors of PFAS exposure among a combined sample of U.S. pregnant women: an Environmental influences on Child Health Outcomes (ECHO) public-use dataset analysis
Per- and polyfluoroalkyl substances (PFAS) are chemicals widely used in manufacturing since the 1940s and are associated w...
Journal Of Exposure Science And Environmental Epidemiology
comment
0
thumb_up
0
A comparative study of urinary mycotoxin biomarkers co-occurrence patterns and cumulative risk assessment in population from three typical areas in China
This biomonitoring study investigated levels of multi-mycotoxin biomarkers in the urine of subjects living in three differ...
Journal Of Exposure Science And Environmental Epidemiology
comment
0
thumb_up
0
Co-exposure to environmental cadmium and arsenic leads to kidney damage even at lower concentrations
While many studies have examined the effects of single heavy metal exposure, the impact of combined exposure to multiple h...
Journal Of Exposure Science And Environmental Epidemiology
comment
0
thumb_up
0
Comparison of residential and mobility-integrated air pollution exposures from tracking campaigns and agent-based modelling in Switzerland and the Netherlands
Studies investigating the health effects of long-term exposure to air pollution generally rely on the outdoor air pollutio...
Journal Of Exposure Science And Environmental Epidemiology
comment
0
thumb_up
0
A transdisciplinary process-oriented approach to evaluate infant exposure to indoor dust
Infants are uniquely vulnerable to indoor dust exposure due to behaviors such as mouthing (hand- or object-to-mouth), craw...
Journal Of Exposure Science And Environmental Epidemiology
comment
0
thumb_up
0
Unravelling airborne complexities: the role of spider webs and indoor dust in assessing human exposure to indoor organic micropollutants
Indoor environments serve as critical exposure pathways for airborne micropollutants, yet traditional sampling methods oft...
Journal Of Exposure Science And Environmental Epidemiology
comment
0
thumb_up
0
Analysis of 18 mercapturic acids in urine samples from the German Environmental Specimen Bank—tackling the data gap in the human biomonitoring of VOCs in Europe
Human biomonitoring (HBM) plays a pivotal role in assessing exposure to toxicologically relevant chemicals, with urinary m...
Journal Of Exposure Science And Environmental Epidemiology
comment
0
thumb_up
0
DNA G-quadruplexes: Structural and functional insights
It has been over a century since Ivar Bang first noted the unusual self-aggregating property of the guanylic acid-forming ...
Dna Repair
comment
0
thumb_up
0
Recent advances in understanding the molecular mechanisms of SLX4 recruitment in the replication stress response
Although DNA replication is tightly regulated, various impediments can stall DNA replication forks. SLX4 is a scaffold pro...
Dna Repair
comment
0
thumb_up
0
Fueling for the finish line: Control of human telomerase activity by nucleotide metabolism
Telomeres are comprised of repetitive sequences at the ends of chromosomes that promote genome stability [1], [2]. Telomer...
Dna Repair
comment
0
thumb_up
0
How DNA secondary structures drive replication fork instability
DNA secondary structures, such as hairpins, cruciforms, triplexes, G-quadruplexes and iMotifs, are common, dynamic feature...
Dna Repair
comment
0
thumb_up
0
Cutting edge perspectives in genome maintenance XII
All content on this site: Copyright © 2026 Elsevier B.V., its licensors, and contributors. All rights are reserved, includ...
Dna Repair
comment
0
thumb_up
0
Stepwise DNA damage and repair mechanisms at replication forks in response to topoisomerase I inhibition
DNA replication ensures the precise duplication of the genome during the S phase. The replisome, a complex molecular machi...
Dna Repair
comment
0
thumb_up
0
Load More
Modal title
×
Modal title
×
Share
Login
Global News and Health Forum
Join Now!
Member Login
Remember me
Forgot password?
Or using
Linkedin