×
Close
Sign Up
Login
Home
SCI Abstract
Library D
Community
Events
Events & Partner
WeMed
Media Partners
Educational Partner
User Tools
FAQ/USER GUIDE
Language
English
中文/ Chinese
Contact Us
×
Close
mdla_1
mdla_2
mdla_3
mdla_4
mdla_5
mdla_6
Categories
Cell Biology
10247
Global Medical University
4855
Allergy
1448
Anatomy & Morphology
1366
Andrology
306
Anesthesia & Intensive Care
1238
Anesthesiology
5105
Audiology & Speech-Language Pathology
267
Behavioral Sciences
91
Biochemical Research Methods
6625
Biochemistry & Molecular Biology
28260
Biodiversity Conservation
296
Biology
7883
Biophysics
7890
Biotechnology & Applied Microbiology
7813
Cardiac & Cardiovascular Systems
29456
Cardiovascular & Respiratory Systems
1242
Cell & Tissue Engineering
668
Chemistry, Analytical
3730
Chemistry, Applied
10510
Chemistry, Medicinal
8234
Chemistry, Multidisciplinary
17297
Clinical Immunology & Infectious Disease
395
Clinical Medicine
7629
Clinical Neurology
15539
Clinical Psychology & Psychiatry
1215
Critical Care Medicine
3002
Dentistry, Oral Surgery & Medicine
12234
Dermatology
6446
Developmental Biology
6533
Ecology
570
Education, Scientific Disciplines
1873
Emergency Medicine
3780
Endocrinology, Metabolism & Nutrition
22770
Engineering, Biomedical
3523
Entomology
461
Environmental Medicine & Public Health
4422
Evolutionary Biology
247
Gastroenterology & Hepatology
11225
General & Internal Medicine
6536
Genetics & Heredity
14224
Geriatrics & Gerontology
4632
Gerontology
344
Health Care Sciences & Services
15078
Health Policy & Services
550
Hematology
5062
Immunology
23582
Infectious Diseases
13069
Integrative & Complementary Medicine
2757
Medical Ethics
1162
Medical Informatics
2139
Medical Laboratory Technology
361
Medicine, General & Internal
42012
Medicine, Legal
488
Medicine, Research & Experimental
16509
Microbiology
22080
Mycology
0
Nanoscience & Nanotechnology
4776
Neuroimaging
1281
Neurology
4083
Neurosciences
37847
Nursing
8626
Nutrition & Dietetics
7393
Obstetrics & Gynecology
7624
Oncology
48914
Ophthalmology
9098
Optics
3947
Orthopedics
10786
Orthopedics, Rehabilitation & Sports Medicine
1663
Otolaryngology
1392
Otorhinolaryngology
4472
Parasitology
1089
Pathology
4608
Pediatrics
20237
Peripheral Vascular Disease
4432
Pharmacology & Pharmacy
32809
Pharmacology/Toxicology
11586
Physiology
8351
Polymer Science
507
Primary Health Care
768
Psychiatry
18041
Psychology
4767
Psychology, Applied
91
Psychology, Biological
339
Psychology, Clinical
753
Psychology, Developmental
215
Psychology, Educational
139
Psychology, Experimental
149
Psychology, Mathematical
0
Psychology, Multidisciplinary
1572
Psychology, Psychoanalysis
29
Psychology, Social
111
Public Health & Health Care Science
2027
Public, Environmental & Occupational Health
25825
Quantum Science & Technology
0
Radiology, Nuclear Medicine & Imaging
11769
Radiology, Nuclear Medicine & Medical Imaging
7314
Rehabilitation
2679
Remote Sensing
0
Reproductive Biology
2713
Reproductive Medicine
1111
Research/Laboratory Medicine & Medical Technology
3817
Respiratory System
6674
Rheumatology
5395
Social Sciences, Biomedical
1091
Substance Abuse
2521
Surgery
32264
Toxicology
4030
Transplantation
821
Tropical Medicine
283
Urology & Nephrology
11872
Veterinary Sciences
28
Virology
2181
Zoology
0
Channels
JOURNAL OF CELLULAR PHYSIOLOGY
158
BIOLOGY OF THE CELL
16
CELL COMMUNICATION AND SIGNALING
479
CELL PROLIFERATION
70
CELL RESEARCH
376
CELLS
3440
CELLULAR IMMUNOLOGY
239
COLD SPRING HARBOR PERSPECTIVES IN BIOLOGY
166
CURRENT OPINION IN CELL BIOLOGY
216
CURRENT OPINION IN STRUCTURAL BIOLOGY
381
EMBO JOURNAL
178
EMBO REPORTS
203
IMMUNOLOGY AND CELL BIOLOGY
32
INFLAMMATION RESEARCH
349
JOURNAL OF BIOMEDICAL SCIENCE
217
JOURNAL OF CELL BIOLOGY
91
JOURNAL OF CELL COMMUNICATION AND SIGNALING
165
JOURNAL OF CELL SCIENCE
22
MOLECULAR AND CELLULAR ENDOCRINOLOGY
425
MOLECULAR BIOLOGY OF THE CELL
396
MOLECULAR CANCER RESEARCH
103
NATURE CELL BIOLOGY
560
PIGMENT CELL & MELANOMA RESEARCH
41
SKELETAL MUSCLE
63
CELL BIOLOGY INTERNATIONAL
112
GENES TO CELLS
35
JOURNAL OF HISTOCHEMISTRY & CYTOCHEMISTRY
34
INFLAMMATION
432
BIOCHEMISTRY MOSCOW SUPPLEMENT SERIES A-MEMBRANE AND CELL BIOLOGY
119
NUCLEUS-INDIA
112
PROTEIN & CELL
130
HUMAN CELL
434
JOURNAL OF BIOENERGETICS AND BIOMEMBRANES
126
JOURNAL OF MOLECULAR HISTOLOGY
209
JOURNAL OF MUSCLE RESEARCH AND CELL MOTILITY
118
SCI Abstract
search
ALL
RECOMMENDED
+
Proteomic analysis reveals that Xbp1s promotes hypoxic pulmonary hypertension through the p‐JNK MAPK pathway
Abstract Hypoxic pulmonary hypertension (HPH) is characterized by elevated pulmonary artery resistance and vascular remode...
Journal Of Cellular Physiology
comment
0
thumb_up
0
Carboxyl terminus of HSP70‐interacting protein attenuates advanced glycation end products‐induced cardiac injuries by promoting NFκB proteasomal degradation
Abstract Advanced glycation end products (AGEs), which are highly reactive molecules resulting from persistent high-glucos...
Journal Of Cellular Physiology
comment
0
thumb_up
0
Cover Image, Volume 236, Number 12, December 2021
Front Cover: The cover image is based on the Research Article αB-crystallin/hspB2 are critical for hyperactive mTOR-...
Journal Of Cellular Physiology
comment
0
thumb_up
0
Heliothis virescens ascovirus 3h blocks the cell cycle of Spodoptera exigua fat body cells at G2/M phase by downregulating cyclin B1 and cyclin‐dependent kinase 1
Abstract Ascoviruses are double-stranded DNA viruses that are pathogenic to noctuid larvae. In vitro infection causes the ...
Journal Of Cellular Physiology
comment
0
thumb_up
0
von Willebrand factor D and EGF domains regulate ameloblast differentiation and enamel formation
Abstract Cell- and tissue-specific extracellular matrix (ECM) composition plays an important role in organ development, in...
Journal Of Cellular Physiology
comment
0
thumb_up
0
Prostaglandin signaling in ciliogenesis and development
Abstract Prostaglandin (PG) signaling regulates a wide variety of physiological and pathological processes, including body...
Journal Of Cellular Physiology
comment
0
thumb_up
0
Murburn precepts for lactic‐acidosis, Cori cycle, and Warburg effect: Interactive dynamics of dehydrogenases, protons, and oxygen
Abstract It is unresolved why lactate is transported to the liver for further utilization within the physiological purview...
Journal Of Cellular Physiology
comment
0
thumb_up
0
Follicular dendritic cells
Abstract Follicular dendritic cells (FDCs) are unique accessory immune cells that contribute to the regulation of humoral ...
Journal Of Cellular Physiology
comment
0
thumb_up
0
Piezo1 controls cell volume and migration by modulating swelling‐activated chloride current through Ca2+ influx
Abstract Regulatory volume decrease (RVD), a homeostatic process responsible for the re-establishment of the original cell...
Journal Of Cellular Physiology
comment
0
thumb_up
0
RNA N6‐methyladenosine in nonocular and ocular disease
Abstract N6-methyladenosine (m6A), the sixth N methylation of adenylate (A) in RNA, is the most abundant transcriptome mod...
Journal Of Cellular Physiology
comment
0
thumb_up
0
Isolation and functional analysis of OsAOS1 promoter for resistance to Nilaparvata lugens Stål infestation in rice
Abstract Insect pests have a great impact on the yield and quality of crops. Insecticide applications are an effective met...
Journal Of Cellular Physiology
comment
0
thumb_up
0
In vivo evidence for the cellular basis of central hypoventilation of Rett syndrome and pharmacological correction in the rat model
Abstract Rett syndrome (RTT) is a neurodevelopmental disorder caused mostly by mutations in the MECP2 gene. RTT patients s...
Journal Of Cellular Physiology
comment
0
thumb_up
0
Molecular structure, expression, and the emerging role of Siglec‐15 in skeletal biology and cancer
Abstract Siglec-15, a Siglec family member and type-1 transmembrane protein, is expressed mainly in human macrophages and ...
Journal Of Cellular Physiology
comment
0
thumb_up
0
Is there an emerging role for IKs in aging‐related ventricular arrhythmias?
Early View LETTER TO THE EDITOR Ademuyiwa S. Aromolaran, Corresponding Author ...
Journal Of Cellular Physiology
comment
0
thumb_up
0
Lactobacillus plantarum alleviates irradiation‐induced intestinal injury by activation of FXR‐FGF15 signaling in intestinal epithelia
Abstract Abdominal irradiation (IR) may destroy the intestinal mucosal barrier, leading to severe intestinal infection and...
Journal Of Cellular Physiology
comment
0
thumb_up
0
Melatonin attenuates reactive astrogliosis and glial scar formation following cerebral ischemia and reperfusion injury mediated by GSK‐3β and RIP1K
Abstract Even though astrocytes have been widely reported to support several brain functions, studies have emerged that th...
Journal Of Cellular Physiology
comment
0
thumb_up
0
Tumor‐derived exosomal PD‐L1 in progression of cancer and immunotherapy
Abstract Cancer is a gravely important health issue all over the world and has been spreading fast. In recent years immune...
Journal Of Cellular Physiology
comment
0
thumb_up
0
The expression pattern of β‐carotene ketolase gene restricts the accumulation of astaxanthin in Dunaliella under salt stress
Abstract Dunaliella salina can accumulate a large amount of β-carotene which is generally considered to be its termi...
Journal Of Cellular Physiology
comment
0
thumb_up
0
The role of trimethylamine‐N‐Oxide in the development of Alzheimer's disease
Abstract Alzheimer's disease is associated with multiple risk factors and is the most common type of dementia. Trimethylam...
Journal Of Cellular Physiology
comment
0
thumb_up
0
The tooth‐specific basic helix‐loop‐helix factor AmeloD promotes differentiation of ameloblasts
Abstract Tissue-specific basic helix-loop-helix (bHLH) transcription factors play an important role in cellular differenti...
Journal Of Cellular Physiology
comment
0
thumb_up
0
Cardiomyocyte‐GSK‐3β deficiency induces cardiac progenitor cell proliferation in the ischemic heart through paracrine mechanisms
Abstract Cardiomyopathy is an irreparable loss and novel strategies are needed to induce resident cardiac progenitor cell ...
Journal Of Cellular Physiology
comment
0
thumb_up
0
Overexpression of N‐acetylglucosaminyltransferase V promotes human parotid gland acinar cell immortalization via the epidermal receptor activation
Abstract The purpose of this study is to maintain the proliferation capability of human parotid gland acinar cells (ACs) i...
Journal Of Cellular Physiology
comment
0
thumb_up
0
Potential key factors involved in regulating adipocyte dedifferentiation
Abstract Adipocytes are the key constituents of adipose tissue, and their de-differentiation process has been widely obser...
Journal Of Cellular Physiology
comment
0
thumb_up
0
CircRNA–miRNA networks in regulating bone disease
Abstract Circular RNA (circRNA) is a class of endogenous noncoding RNA (ncRNA), presenting as a special covalent closed lo...
Journal Of Cellular Physiology
comment
0
thumb_up
0
Roburic acid attenuates osteoclastogenesis and bone resorption by targeting RANKL‐induced intracellular signaling pathways
Abstract Excessive activity of osteoclasts contributes to skeletal diseases such as osteoporosis and osteolysis. However, ...
Journal Of Cellular Physiology
comment
0
thumb_up
0
Targeting hypoxia and hypoxia‐inducible factor‐1 in the tumor microenvironment for optimal cancer immunotherapy
Abstract The development of new strategies of anticancer immunotherapies has provided promising approaches in the treatmen...
Journal Of Cellular Physiology
comment
0
thumb_up
0
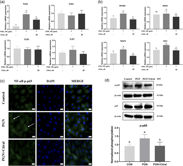
Citral alleviates peptidoglycan‐induced inflammation and disruption of barrier functions in porcine intestinal epithelial cells
Abstract Peptidoglycan (PGN) is a major polymer in bacterial cell walls and may constrain gut functionality and lower inte...
Journal Of Cellular Physiology
comment
0
thumb_up
0
CORRIGENDUM: Reduced LINC00551 expression promotes proliferation and invasion of esophageal squamous cancer by increase in HSP27 phosphorylation
[Article in the Journal of Cellular Physiology. https://doi.org/10.1002/jcp.29947] Article first publis...
Journal Of Cellular Physiology
comment
0
thumb_up
0
Role of autophagy in intervertebral disc degeneration
Abstract Intervertebral disc degeneration (IDD) is a leading contributor to low back pain. The intervertebral disc (IVD) i...
Journal Of Cellular Physiology
comment
0
thumb_up
0
Age‐related changes in the energy of human mesenchymal stem cells
Abstract Aging is a physiological process that leads to a higher risk for the most devastating diseases. There are a numbe...
Journal Of Cellular Physiology
comment
0
thumb_up
0
Load More
Modal title
×
Modal title
×
Share
Login
Global News and Health Forum
Join Now!
Member Login
Remember me
Forgot password?
Or using
Linkedin