×
Close
Sign Up
Login
Home
SCI Abstract
Library D
Community
Events
Events & Partner
WeMed
Media Partners
Educational Partner
User Tools
FAQ/USER GUIDE
Language
English
中文/ Chinese
Contact Us
×
Close
mdla_1
mdla_2
mdla_3
mdla_4
mdla_5
mdla_6
Categories
Cell Biology
10272
Global Medical University
4840
Allergy
1448
Anatomy & Morphology
1366
Andrology
306
Anesthesia & Intensive Care
1238
Anesthesiology
5106
Audiology & Speech-Language Pathology
267
Behavioral Sciences
91
Biochemical Research Methods
6629
Biochemistry & Molecular Biology
28278
Biodiversity Conservation
296
Biology
7885
Biophysics
7890
Biotechnology & Applied Microbiology
7815
Cardiac & Cardiovascular Systems
29460
Cardiovascular & Respiratory Systems
1242
Cell & Tissue Engineering
668
Chemistry, Analytical
3733
Chemistry, Applied
10515
Chemistry, Medicinal
8235
Chemistry, Multidisciplinary
17297
Clinical Immunology & Infectious Disease
395
Clinical Medicine
7647
Clinical Neurology
15541
Clinical Psychology & Psychiatry
1218
Critical Care Medicine
3002
Dentistry, Oral Surgery & Medicine
12235
Dermatology
6447
Developmental Biology
6533
Ecology
570
Education, Scientific Disciplines
1873
Emergency Medicine
3780
Endocrinology, Metabolism & Nutrition
22770
Engineering, Biomedical
3523
Entomology
461
Environmental Medicine & Public Health
4405
Evolutionary Biology
247
Gastroenterology & Hepatology
11228
General & Internal Medicine
6555
Genetics & Heredity
14226
Geriatrics & Gerontology
4633
Gerontology
344
Health Care Sciences & Services
15085
Health Policy & Services
550
Hematology
5065
Immunology
23590
Infectious Diseases
13070
Integrative & Complementary Medicine
2757
Medical Ethics
1162
Medical Informatics
2139
Medical Laboratory Technology
361
Medicine, General & Internal
42015
Medicine, Legal
488
Medicine, Research & Experimental
16524
Microbiology
22082
Mycology
0
Nanoscience & Nanotechnology
4783
Neuroimaging
1281
Neurology
4083
Neurosciences
37851
Nursing
8626
Nutrition & Dietetics
7408
Obstetrics & Gynecology
7624
Oncology
48931
Ophthalmology
9101
Optics
3948
Orthopedics
10793
Orthopedics, Rehabilitation & Sports Medicine
1663
Otolaryngology
1392
Otorhinolaryngology
4478
Parasitology
1089
Pathology
4609
Pediatrics
20239
Peripheral Vascular Disease
4432
Pharmacology & Pharmacy
32810
Pharmacology/Toxicology
11587
Physiology
8353
Polymer Science
507
Primary Health Care
768
Psychiatry
18043
Psychology
4767
Psychology, Applied
91
Psychology, Biological
340
Psychology, Clinical
753
Psychology, Developmental
219
Psychology, Educational
139
Psychology, Experimental
149
Psychology, Mathematical
0
Psychology, Multidisciplinary
1572
Psychology, Psychoanalysis
29
Psychology, Social
111
Public Health & Health Care Science
2027
Public, Environmental & Occupational Health
25821
Quantum Science & Technology
0
Radiology, Nuclear Medicine & Imaging
11774
Radiology, Nuclear Medicine & Medical Imaging
7335
Rehabilitation
2679
Remote Sensing
0
Reproductive Biology
2713
Reproductive Medicine
1111
Research/Laboratory Medicine & Medical Technology
3818
Respiratory System
6674
Rheumatology
5403
Social Sciences, Biomedical
1091
Substance Abuse
2521
Surgery
32267
Toxicology
4030
Transplantation
821
Tropical Medicine
283
Urology & Nephrology
11872
Veterinary Sciences
28
Virology
2187
Zoology
0
Channels
NATURE CELL BIOLOGY
560
BIOLOGY OF THE CELL
16
CELL COMMUNICATION AND SIGNALING
479
CELL PROLIFERATION
70
CELL RESEARCH
376
CELLS
3440
CELLULAR IMMUNOLOGY
239
COLD SPRING HARBOR PERSPECTIVES IN BIOLOGY
166
CURRENT OPINION IN CELL BIOLOGY
216
CURRENT OPINION IN STRUCTURAL BIOLOGY
381
EMBO JOURNAL
186
EMBO REPORTS
203
IMMUNOLOGY AND CELL BIOLOGY
32
INFLAMMATION RESEARCH
349
JOURNAL OF BIOMEDICAL SCIENCE
217
JOURNAL OF CELL BIOLOGY
91
JOURNAL OF CELL COMMUNICATION AND SIGNALING
165
JOURNAL OF CELL SCIENCE
22
JOURNAL OF CELLULAR PHYSIOLOGY
158
MOLECULAR AND CELLULAR ENDOCRINOLOGY
425
MOLECULAR BIOLOGY OF THE CELL
396
MOLECULAR CANCER RESEARCH
103
PIGMENT CELL & MELANOMA RESEARCH
41
SKELETAL MUSCLE
63
CELL BIOLOGY INTERNATIONAL
112
GENES TO CELLS
35
JOURNAL OF HISTOCHEMISTRY & CYTOCHEMISTRY
34
INFLAMMATION
449
BIOCHEMISTRY MOSCOW SUPPLEMENT SERIES A-MEMBRANE AND CELL BIOLOGY
119
NUCLEUS-INDIA
112
PROTEIN & CELL
130
HUMAN CELL
434
JOURNAL OF BIOENERGETICS AND BIOMEMBRANES
126
JOURNAL OF MOLECULAR HISTOLOGY
209
JOURNAL OF MUSCLE RESEARCH AND CELL MOTILITY
118
SCI Abstract
search
ALL
RECOMMENDED
+
ERCC6L2–CtIP condensation tunes end resection
ATM inhibitors (ATMi) cause cell death by enabling CtIP to induce excessive DNA resection. A study now shows that ERCC6L2 ...
Nature Cell Biology
comment
0
thumb_up
0
Forcing cell fate
The transition of a pluripotent stem cell into a differentiated lineage is one of the most complex yet precisely orchestra...
Nature Cell Biology
comment
0
thumb_up
0
Mechano-osmotic signals control chromatin state and fate transitions in pluripotent stem cells
Acquisition of specific cell shapes and morphologies is a central component of cell fate transitions. Although signalling ...
Nature Cell Biology
comment
0
thumb_up
0
Author Correction: ERCC1–XPF cooperates with CTCF and cohesin to facilitate the developmental silencing of imprinted genes
Institute of Molecular Biology and Biotechnology, Foundation for Research and Technology-Hellas, Heraklion, Crete, GreeceG...
Nature Cell Biology
comment
0
thumb_up
0
ER shaping closes the gap in wound healing
During wound healing, epithelial gaps trigger curvature-dependent ER remodelling. Tubules form at convex cell edges and pr...
Nature Cell Biology
comment
0
thumb_up
0
Cracking glioblastoma core regulatory codes
Glioblastoma (GBM) heterogeneity might arise because of the activation of various gene core regulatory circuitries (CRCs)....
Nature Cell Biology
comment
0
thumb_up
0
Defining heterogeneity in core regulatory circuitry reveals HOXB3 condensation as a potential target in glioblastoma
Glioblastoma (GBM) exhibits marked heterogeneity, yet therapeutic strategies effectively targeting this variability remain...
Nature Cell Biology
comment
0
thumb_up
0
Phase-separated NDF−FACT condensates facilitate transcription elongation on chromatin
How the facilitates chromatin transcription (FACT) complex enables RNA polymerase II to overcome chromatin barriers in cel...
Nature Cell Biology
comment
0
thumb_up
0
How a ribosomal protein avoids mixed signals
Accurate protein targeting is a crucial aspect of many biological pathways such as ribosome assembly. Most eukaryotes requ...
Nature Cell Biology
comment
0
thumb_up
0
Flow, sense and divide
In each cell division during early embryogenesis, daughter cells acquire half the size of the mother cell. A study now rep...
Nature Cell Biology
comment
0
thumb_up
0
Functional screen identifies RBM42 as a mediator of oncogenic mRNA translation specificity
Oncogenic protein dosage is tightly regulated to enable cancer formation but how this is regulated by translational contro...
Nature Cell Biology
comment
0
thumb_up
0
Time for lipid cell biology
It is an exciting time for lipid metabolism and membrane cell biologists as technological progress has increased our abili...
Nature Cell Biology
comment
0
thumb_up
0
Regulating MYC translation in cancer
Layered control of oncogenic protein dosage enables the hallmarks of cancer, but specific regulators of oncogene mRNA tran...
Nature Cell Biology
comment
0
thumb_up
0
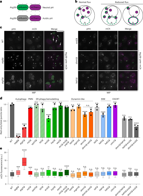
A quantitative ultrastructural timeline of nuclear autophagy reveals a role for dynamin-like protein 1 at the nuclear envelope
Autophagic mechanisms that maintain nuclear envelope homoeostasis are bulwarks to ageing and disease. Here we define a qua...
Nature Cell Biology
comment
0
thumb_up
0
Ribophagy relies on Rpl12
The selective destruction of ribosomal subunits through autophagy (‘ribophagy’) is crucial for maintaining cel...
Nature Cell Biology
comment
0
thumb_up
0
Rpl12 is a conserved ribophagy receptor
Ribophagy is a selective autophagic process that regulates ribosome turnover. Although NUFIP1 has been identified as a mam...
Nature Cell Biology
comment
0
thumb_up
0
Author Correction: Co-option of epidermal cells enables touch sensing
Open Access This article is licensed under a Creative Commons Attribution 4.0 International License, which...
Nature Cell Biology
comment
0
thumb_up
0
Author Correction: Phase separation of EB1 guides microtubule plus-end dynamics
These authors contributed equally: Xiaoyu Song, Fengrui Yang, Tongtong Yang, Yong Wang, Mingrui Ding, Linge Li.These autho...
Nature Cell Biology
comment
0
thumb_up
0
Pyruvate metabolism regulates prostate cell fate and response to cancer therapy
Lineage transitions are a central feature of prostate development, tumorigenesis and treatment resistance. We discovered t...
Nature Cell Biology
comment
0
thumb_up
0
Metabolically regulated lineages in prostate cancer
Lineage plasticity and epigenetic changes underlie prostate development and cancer evolution. A new study shows that basal...
Nature Cell Biology
comment
0
thumb_up
0
Prostate lineage-specific metabolism governs luminal differentiation and response to antiandrogen treatment
Lineage transitions are a central feature of prostate development, tumourigenesis and treatment resistance. While epigenet...
Nature Cell Biology
comment
0
thumb_up
0
Breast cancer remotely imposes a myeloid bias on haematopoietic stem cells by reprogramming the bone marrow niche
Myeloid cell infiltration of solid tumours generally associates with poor patient prognosis and disease severity1–13...
Nature Cell Biology
comment
0
thumb_up
0
Joint epigenome profiling reveals cell-type-specific gene regulatory programmes in human cortical organoids
Gene expression is regulated by multiple epigenetic mechanisms, which are coordinated in development and disease. However,...
Nature Cell Biology
comment
0
thumb_up
0
COPIng with senescence
There is increasing interest in approaches that target and eliminate senescent cells. A study reports that the coatomer co...
Nature Cell Biology
comment
0
thumb_up
0
Author Correction: Changing the public perception of human embryology
Institute of Molecular Biotechnology of the Austrian Academy of Sciences (IMBA), Vienna BioCenter (VBC), Vienna, AustriaNi...
Nature Cell Biology
comment
0
thumb_up
0
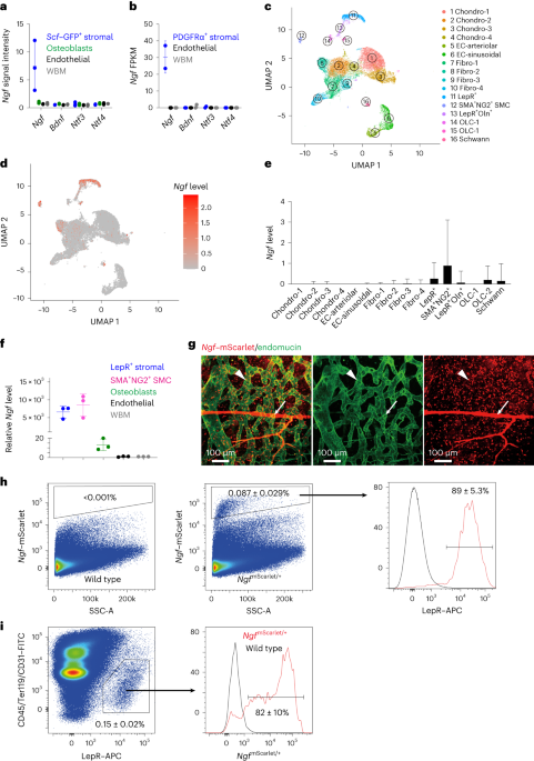
Leptin receptor+ cells promote bone marrow innervation and regeneration by synthesizing nerve growth factor
The bone marrow contains peripheral nerves that promote haematopoietic regeneration after irradiation or chemotherapy (mye...
Nature Cell Biology
comment
0
thumb_up
0
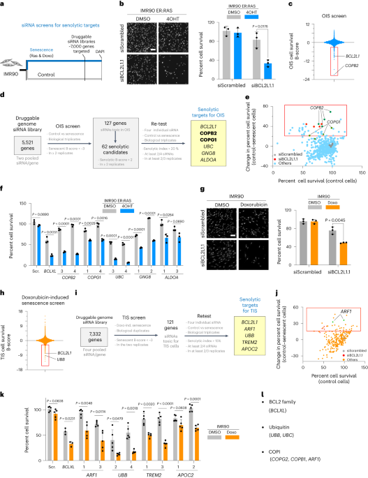
COPI vesicle formation and N-myristoylation are targetable vulnerabilities of senescent cells
Drugs that selectively kill senescent cells (senolytics) improve the outcomes of cancer, fibrosis and age-related diseases...
Nature Cell Biology
comment
0
thumb_up
0
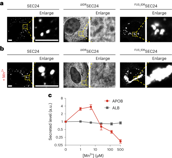
Manganese controls lipoprotein secretion via biomolecular condensation
By regulating the condensation of the molecular transport machinery coat protein complex II (COPII), manganese ions contri...
Nature Cell Biology
comment
0
thumb_up
0
Quick tips for interpreting cell death experiments
Cell death is an important biological process whose experimental detection and measurement can be difficult, especially wh...
Nature Cell Biology
comment
0
thumb_up
0
Changing the public perception of human embryology
Human embryology is flourishing thanks to an impetus provided by embryo models formed from stem cells. These scientific ad...
Nature Cell Biology
comment
0
thumb_up
0
Load More
Modal title
×
Modal title
×
Share
Login
Global News and Health Forum
Join Now!
Member Login
Remember me
Forgot password?
Or using
Linkedin