×
Close
Sign Up
Login
Home
SCI Abstract
Library D
Community
Events
Events & Partner
WeMed
Media Partners
Educational Partner
User Tools
FAQ/USER GUIDE
Language
English
中文/ Chinese
Contact Us
×
Close
mdla_1
mdla_2
mdla_3
mdla_4
mdla_5
mdla_6
Categories
Cell Biology
10270
Global Medical University
4839
Allergy
1448
Anatomy & Morphology
1366
Andrology
306
Anesthesia & Intensive Care
1238
Anesthesiology
5106
Audiology & Speech-Language Pathology
267
Behavioral Sciences
91
Biochemical Research Methods
6629
Biochemistry & Molecular Biology
28277
Biodiversity Conservation
296
Biology
7884
Biophysics
7890
Biotechnology & Applied Microbiology
7815
Cardiac & Cardiovascular Systems
29458
Cardiovascular & Respiratory Systems
1242
Cell & Tissue Engineering
668
Chemistry, Analytical
3733
Chemistry, Applied
10515
Chemistry, Medicinal
8235
Chemistry, Multidisciplinary
17297
Clinical Immunology & Infectious Disease
395
Clinical Medicine
7641
Clinical Neurology
15541
Clinical Psychology & Psychiatry
1218
Critical Care Medicine
3002
Dentistry, Oral Surgery & Medicine
12235
Dermatology
6446
Developmental Biology
6533
Ecology
570
Education, Scientific Disciplines
1873
Emergency Medicine
3780
Endocrinology, Metabolism & Nutrition
22770
Engineering, Biomedical
3523
Entomology
461
Environmental Medicine & Public Health
4405
Evolutionary Biology
247
Gastroenterology & Hepatology
11226
General & Internal Medicine
6555
Genetics & Heredity
14224
Geriatrics & Gerontology
4633
Gerontology
344
Health Care Sciences & Services
15081
Health Policy & Services
550
Hematology
5065
Immunology
23585
Infectious Diseases
13070
Integrative & Complementary Medicine
2757
Medical Ethics
1162
Medical Informatics
2139
Medical Laboratory Technology
361
Medicine, General & Internal
42015
Medicine, Legal
488
Medicine, Research & Experimental
16512
Microbiology
22080
Mycology
0
Nanoscience & Nanotechnology
4781
Neuroimaging
1281
Neurology
4083
Neurosciences
37850
Nursing
8626
Nutrition & Dietetics
7408
Obstetrics & Gynecology
7624
Oncology
48918
Ophthalmology
9101
Optics
3948
Orthopedics
10792
Orthopedics, Rehabilitation & Sports Medicine
1663
Otolaryngology
1392
Otorhinolaryngology
4474
Parasitology
1089
Pathology
4609
Pediatrics
20237
Peripheral Vascular Disease
4432
Pharmacology & Pharmacy
32800
Pharmacology/Toxicology
11587
Physiology
8353
Polymer Science
507
Primary Health Care
768
Psychiatry
18043
Psychology
4767
Psychology, Applied
91
Psychology, Biological
339
Psychology, Clinical
753
Psychology, Developmental
219
Psychology, Educational
139
Psychology, Experimental
149
Psychology, Mathematical
0
Psychology, Multidisciplinary
1572
Psychology, Psychoanalysis
29
Psychology, Social
111
Public Health & Health Care Science
2027
Public, Environmental & Occupational Health
25821
Quantum Science & Technology
0
Radiology, Nuclear Medicine & Imaging
11774
Radiology, Nuclear Medicine & Medical Imaging
7314
Rehabilitation
2679
Remote Sensing
0
Reproductive Biology
2713
Reproductive Medicine
1111
Research/Laboratory Medicine & Medical Technology
3817
Respiratory System
6674
Rheumatology
5402
Social Sciences, Biomedical
1091
Substance Abuse
2521
Surgery
32265
Toxicology
4030
Transplantation
821
Tropical Medicine
283
Urology & Nephrology
11872
Veterinary Sciences
28
Virology
2187
Zoology
0
Channels
INFLAMMATION RESEARCH
349
BIOLOGY OF THE CELL
16
CELL COMMUNICATION AND SIGNALING
479
CELL PROLIFERATION
70
CELL RESEARCH
376
CELLS
3440
CELLULAR IMMUNOLOGY
239
COLD SPRING HARBOR PERSPECTIVES IN BIOLOGY
166
CURRENT OPINION IN CELL BIOLOGY
216
CURRENT OPINION IN STRUCTURAL BIOLOGY
381
EMBO JOURNAL
186
EMBO REPORTS
203
IMMUNOLOGY AND CELL BIOLOGY
32
JOURNAL OF BIOMEDICAL SCIENCE
217
JOURNAL OF CELL BIOLOGY
91
JOURNAL OF CELL COMMUNICATION AND SIGNALING
165
JOURNAL OF CELL SCIENCE
22
JOURNAL OF CELLULAR PHYSIOLOGY
158
MOLECULAR AND CELLULAR ENDOCRINOLOGY
425
MOLECULAR BIOLOGY OF THE CELL
396
MOLECULAR CANCER RESEARCH
103
NATURE CELL BIOLOGY
560
PIGMENT CELL & MELANOMA RESEARCH
41
SKELETAL MUSCLE
63
CELL BIOLOGY INTERNATIONAL
112
GENES TO CELLS
35
JOURNAL OF HISTOCHEMISTRY & CYTOCHEMISTRY
34
INFLAMMATION
447
BIOCHEMISTRY MOSCOW SUPPLEMENT SERIES A-MEMBRANE AND CELL BIOLOGY
119
NUCLEUS-INDIA
112
PROTEIN & CELL
130
HUMAN CELL
434
JOURNAL OF BIOENERGETICS AND BIOMEMBRANES
126
JOURNAL OF MOLECULAR HISTOLOGY
209
JOURNAL OF MUSCLE RESEARCH AND CELL MOTILITY
118
SCI Abstract
search
ALL
RECOMMENDED
+
The potential role of GLP-1 receptor agonists in the management of psoriatic disease: a scoping review
Psoriatic disease (PsD) is a chronic systemic inflammatory condition associated with significant cardiometabolic comorbidi...
Inflammation Research
comment
0
thumb_up
0
Periodontitis, subclinical myocardial injury, and cardiovascular mortality among US adults: a population-based study
Periodontitis has been associated with an increased risk of atherosclerotic cardiovascular disease; however, its associati...
Inflammation Research
comment
0
thumb_up
0
Sepsis and heatstroke: overlapping and distinct mechanisms of systemic inflammation
Sepsis and heatstroke, although arising from microbial infection or environmental heat exposure, converge upon similar pat...
Inflammation Research
comment
0
thumb_up
0
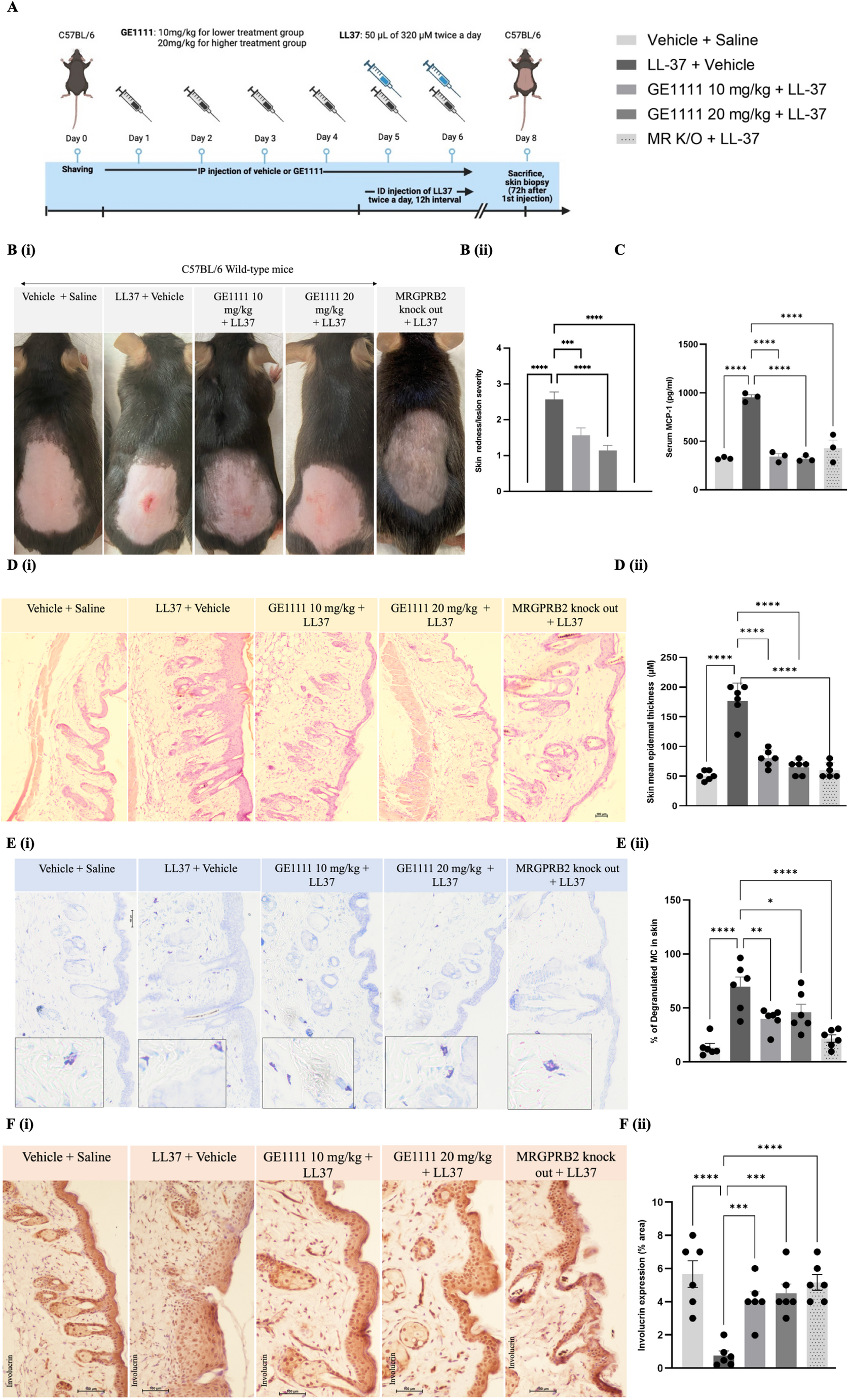
Therapeutic effect of an MRGPRX2/MRGPRB2 antagonist on LL-37-induced rosacea-like inflammation in mice
Rosacea is a chronic inflammatory skin disorder characterized by symptoms like itching, redness, and impaired skin barrier...
Inflammation Research
comment
0
thumb_up
0
Angiotensin-(1-7) treatment improves pneumonia and prevents sepsis caused by pneumococcal infection
Pneumonia caused by Streptococcus pneumoniae remains a major global health concern, leading to significant morbidity and m...
Inflammation Research
comment
0
thumb_up
0
Differential regulation of 5-lipoxygenase and leukotriene-C4-synthase expression by IFNγ, IL-4 and IL-13 in human monocytes and macrophages from patients with atopic dermatitis
Skin lesions in atopic dermatitis (AD) are characterized by elevated levels of both Th1 and Th2 cytokines, along with incr...
Inflammation Research
comment
0
thumb_up
0
Kinin receptors in adipose tissue: drivers of inflammation and metabolic dysfunction in obesity
Kinins, bioactive peptides produced through the proteolytic activity of kallikrein1, are members of the kallikrein-kinin s...
Inflammation Research
comment
0
thumb_up
0
Target Fibroblast-B cell crosstalk via MIF signaling drives pathogenic B cell differentiation and joint damage in knee osteoarthritis
B cells play a critical role in knee osteoarthritis (KOA), however, the heterogeneity, activation mechanisms, and their co...
Inflammation Research
comment
0
thumb_up
0
Novel insights into asthma pathophysiology and pharmacological interventions: spiral of respiratory symptoms and psychiatric episodes
Asthma is the most common respiratory disorder with airway inflammation and alterations. Included among comorbidities with...
Inflammation Research
comment
0
thumb_up
0
Inflammatory pain and electroacupuncture: how the P2X3 receptor can help modulate inflammation—a review of current literature
Inflammatory pain arises from tissue stress or injury and is initiated by signaling molecules that stimulate the immune an...
Inflammation Research
comment
0
thumb_up
0
impairs autophagy and Aβ clearance by microglial cells
Alzheimer’s disease (AD) is a predominant form of dementia in elderly. In sporadic AD and in families with higher ri...
Inflammation Research
comment
0
thumb_up
0
Identification of inflammatory protein biomarkers for predicting the different subtype of adult with tuberculosis: an Olink proteomic study
This study aimed to identify the potential inflammatory molecular biomarkers that could be utilized for the early predicti...
Inflammation Research
comment
0
thumb_up
0
Alveolar macrophages polarization switch via α-adrenoceptor activation ameliorates pulmonary inflammation following kidney ischemia reperfusion
The present study aimed to explore the anti-inflammatory mechanism of dexmedetomidine (Dex), an α2-adrenoceptor (^...
Inflammation Research
comment
0
thumb_up
0
SARS-CoV-2 nucleocapsid protein induces a Mincle-dependent macrophage inflammatory response in acute kidney injury
Although the COVID-19 pandemic has receded, the SARS-CoV-2 virus still poses a significant threat to individuals with pre-...
Inflammation Research
comment
0
thumb_up
0
TIPE2 deficiency amplifies inflammation and immune dysregulation in MASH through modulating hepatic lipid metabolism and immune cell function
Metabolic Dysfunction-Associated Steatohepatitis (MASH) affects nearly 25% of the global population, yet there are no effe...
Inflammation Research
comment
0
thumb_up
0
RAGE deficiency ameliorates abdominal aortic aneurysm progression
Abdominal aortic aneurysm (AAA) is a vascular disease characterized by inflammation and arterial wall degradation. The rec...
Inflammation Research
comment
0
thumb_up
0
Single-cell hdWGCNA reveals a novel diagnostic model and signature genes of macrophages associated with chronic obstructive pulmonary disease
Chronic obstructive pulmonary disease (COPD) is the leading cause of respiratory system-related mortality worldwide. Altho...
Inflammation Research
comment
0
thumb_up
0
Accelerating and protective effects toward cancer growth in cGAS and FcgRIIb deficient mice, respectively, an impact of macrophage polarization
Due to the possible influence of inflammation and gut microbiota in cancers. Fc gamma receptor IIb deficient (FcGRIIbͨ...
Inflammation Research
comment
0
thumb_up
0
Eosinophils but not mast cells exert anti-tumorigenic activity, without being predictive markers of the long-term response to Bacillus Calmette-Guérin (BCG) therapy in patients with bladder carcinoma
Bacillus Calmette-Guerin (BCG) therapy is an established immunotherapy for non-muscle invasive bladder cancer (NMIBC); how...
Inflammation Research
comment
0
thumb_up
0
Effects of remote ischemic preconditioning and/or erythropoietin on lung injury induced by skeletal ischemia reperfusion: role of the NLRP3 inflammasome
Remote ischemic preconditioning (RIPC) diminishes multi-organ failure induced by skeletal muscle ischemia and reperfusion ...
Inflammation Research
comment
0
thumb_up
0
Advances in anti-inflammatory treatment of sepsis-associated acute respiratory distress syndrome
Sepsis is characterized by a dysregulated host response to infection, leading to organ dysfunction and associated with sig...
Inflammation Research
comment
0
thumb_up
0
Identification of ferroptosis-related genes and potential drugs in osteoarthritis
Osteoarthritis (OA) is a common chronic degenerative joint disease in orthopedics, and ferroptosis is a newly identified m...
Inflammation Research
comment
0
thumb_up
0
The IL-6 autocrine loop promoting IFN-γ-induced fibroblast senescence is involved in psychological stress-mediated exacerbation of vitiligo
Psychological stress is the most common psychological comorbidity and a significant triggering factor of vitiligo. Moderat...
Inflammation Research
comment
0
thumb_up
0
Nrf2 mediated signaling axis in sepsis-induced cardiomyopathy: potential Pharmacological receptor
Sepsis has emerged as the most pressing health concerns globally in emergency and intensive care unit. Sepsis-Induced Card...
Inflammation Research
comment
0
thumb_up
0
The role of fatty acid metabolism on B cells and B cell-related autoimmune diseases
Fatty acid metabolism plays a critical role in regulating immune cell function, including B cells, which are central to hu...
Inflammation Research
comment
0
thumb_up
0
Immune-related genetic single-nucleotide polymorphisms contribute to prognosis and response to chemotherapy in patients with acute lymphoblastic leukemia
The immune system is essential for immuno-surveillance and the generation of anti-tumor immunity. However, the role of imm...
Inflammation Research
comment
0
thumb_up
0
COVID-19 mRNA-1273 vaccination induced mast cell activation with strongly elevated Th cytokines in a systemic mastocytosis patient
SARS-CoV-2 vaccines are recommended for mastocytosis patients. We describe clinical symptoms, chemokine, cytokine, metabol...
Inflammation Research
comment
0
thumb_up
0
Paricalcitol promotes the maturation of immune granulomas in an experimental model of superoxide dismutase A-induced inflammation
– Granulomatous inflammation is a hallmark of several chronic inflammatory diseases, characterized by the formation ...
Inflammation Research
comment
0
thumb_up
0
Serine metabolism in macrophage polarization
Emerging studies have revealed that macrophages possess different dependences on the uptake, synthesis, and metabolism of ...
Inflammation Research
comment
0
thumb_up
0
Unveiling the role of ABI3 and hub senescence-related genes in macrophage senescence for atherosclerotic plaque progression
Atherosclerosis, characterized by abnormal arterial lipid deposition, is an age-dependent inflammatory disease and contrib...
Inflammation Research
comment
0
thumb_up
0
Load More
Modal title
×
Modal title
×
Share
Login
Global News and Health Forum
Join Now!
Member Login
Remember me
Forgot password?
Or using
Linkedin