×
Close
Sign Up
Login
Home
SCI Abstract
Library D
Community
Events
Events & Partner
WeMed
Media Partners
Educational Partner
User Tools
FAQ/USER GUIDE
Language
English
中文/ Chinese
Contact Us
×
Close
mdla_1
mdla_2
mdla_3
mdla_4
mdla_5
mdla_6
Categories
Cell Biology
10270
Global Medical University
4839
Allergy
1448
Anatomy & Morphology
1366
Andrology
306
Anesthesia & Intensive Care
1238
Anesthesiology
5106
Audiology & Speech-Language Pathology
267
Behavioral Sciences
91
Biochemical Research Methods
6629
Biochemistry & Molecular Biology
28277
Biodiversity Conservation
296
Biology
7884
Biophysics
7890
Biotechnology & Applied Microbiology
7815
Cardiac & Cardiovascular Systems
29458
Cardiovascular & Respiratory Systems
1242
Cell & Tissue Engineering
668
Chemistry, Analytical
3733
Chemistry, Applied
10515
Chemistry, Medicinal
8235
Chemistry, Multidisciplinary
17297
Clinical Immunology & Infectious Disease
395
Clinical Medicine
7641
Clinical Neurology
15541
Clinical Psychology & Psychiatry
1218
Critical Care Medicine
3002
Dentistry, Oral Surgery & Medicine
12235
Dermatology
6446
Developmental Biology
6533
Ecology
570
Education, Scientific Disciplines
1873
Emergency Medicine
3780
Endocrinology, Metabolism & Nutrition
22770
Engineering, Biomedical
3523
Entomology
461
Environmental Medicine & Public Health
4405
Evolutionary Biology
247
Gastroenterology & Hepatology
11226
General & Internal Medicine
6555
Genetics & Heredity
14224
Geriatrics & Gerontology
4633
Gerontology
344
Health Care Sciences & Services
15081
Health Policy & Services
550
Hematology
5065
Immunology
23585
Infectious Diseases
13070
Integrative & Complementary Medicine
2757
Medical Ethics
1162
Medical Informatics
2139
Medical Laboratory Technology
361
Medicine, General & Internal
42015
Medicine, Legal
488
Medicine, Research & Experimental
16512
Microbiology
22080
Mycology
0
Nanoscience & Nanotechnology
4781
Neuroimaging
1281
Neurology
4083
Neurosciences
37850
Nursing
8626
Nutrition & Dietetics
7408
Obstetrics & Gynecology
7624
Oncology
48918
Ophthalmology
9101
Optics
3948
Orthopedics
10792
Orthopedics, Rehabilitation & Sports Medicine
1663
Otolaryngology
1392
Otorhinolaryngology
4474
Parasitology
1089
Pathology
4609
Pediatrics
20237
Peripheral Vascular Disease
4432
Pharmacology & Pharmacy
32810
Pharmacology/Toxicology
11587
Physiology
8353
Polymer Science
507
Primary Health Care
768
Psychiatry
18043
Psychology
4767
Psychology, Applied
91
Psychology, Biological
339
Psychology, Clinical
753
Psychology, Developmental
219
Psychology, Educational
139
Psychology, Experimental
149
Psychology, Mathematical
0
Psychology, Multidisciplinary
1572
Psychology, Psychoanalysis
29
Psychology, Social
111
Public Health & Health Care Science
2027
Public, Environmental & Occupational Health
25821
Quantum Science & Technology
0
Radiology, Nuclear Medicine & Imaging
11774
Radiology, Nuclear Medicine & Medical Imaging
7314
Rehabilitation
2679
Remote Sensing
0
Reproductive Biology
2713
Reproductive Medicine
1111
Research/Laboratory Medicine & Medical Technology
3817
Respiratory System
6674
Rheumatology
5402
Social Sciences, Biomedical
1091
Substance Abuse
2521
Surgery
32265
Toxicology
4030
Transplantation
821
Tropical Medicine
283
Urology & Nephrology
11872
Veterinary Sciences
28
Virology
2187
Zoology
0
Channels
INFLAMMATION
447
BIOLOGY OF THE CELL
16
CELL COMMUNICATION AND SIGNALING
479
CELL PROLIFERATION
70
CELL RESEARCH
376
CELLS
3440
CELLULAR IMMUNOLOGY
239
COLD SPRING HARBOR PERSPECTIVES IN BIOLOGY
166
CURRENT OPINION IN CELL BIOLOGY
216
CURRENT OPINION IN STRUCTURAL BIOLOGY
381
EMBO JOURNAL
186
EMBO REPORTS
203
IMMUNOLOGY AND CELL BIOLOGY
32
INFLAMMATION RESEARCH
349
JOURNAL OF BIOMEDICAL SCIENCE
217
JOURNAL OF CELL BIOLOGY
91
JOURNAL OF CELL COMMUNICATION AND SIGNALING
165
JOURNAL OF CELL SCIENCE
22
JOURNAL OF CELLULAR PHYSIOLOGY
158
MOLECULAR AND CELLULAR ENDOCRINOLOGY
425
MOLECULAR BIOLOGY OF THE CELL
396
MOLECULAR CANCER RESEARCH
103
NATURE CELL BIOLOGY
560
PIGMENT CELL & MELANOMA RESEARCH
41
SKELETAL MUSCLE
63
CELL BIOLOGY INTERNATIONAL
112
GENES TO CELLS
35
JOURNAL OF HISTOCHEMISTRY & CYTOCHEMISTRY
34
BIOCHEMISTRY MOSCOW SUPPLEMENT SERIES A-MEMBRANE AND CELL BIOLOGY
119
NUCLEUS-INDIA
112
PROTEIN & CELL
130
HUMAN CELL
434
JOURNAL OF BIOENERGETICS AND BIOMEMBRANES
126
JOURNAL OF MOLECULAR HISTOLOGY
209
JOURNAL OF MUSCLE RESEARCH AND CELL MOTILITY
118
SCI Abstract
search
ALL
RECOMMENDED
+
miR-182-Mediated Dysregulation of Histidine Metabolism Compromises T Cell Immunity in Sepsis
MicroRNA-182 (miR-182) exhibits immunomodulatory effects in regulating inflammatory responses to bacterial infection. Howe...
Inflammation
comment
0
thumb_up
0
From Homeostasis To Inflammation To Autoimmunity: The Potential Impact of CRP
C-reactive protein (CRP) is a highly conserved pentraxin, synthesized primarily in the liver, and is widely recognized as ...
Inflammation
comment
0
thumb_up
0
HAPLN1 Exhibits Dual Effects: Facilitating Extracellular Matrix Restoration while Enhancing Inflammatory Mediator Production in Arthritic Chondrocytes
Hyaluronan and proteoglycan link protein 1 (HAPLN1) secreted by fibroblast-like synoviocytes (FLSs) plays a critical role ...
Inflammation
comment
0
thumb_up
0
The Kynurenine Pathway in Psoriasis: Mechanisms and Therapeutic Opportunities
Psoriasis is a chronic inflammatory disease driven by genetic and environmental factors, with pathogenesis closely linked ...
Inflammation
comment
0
thumb_up
0
Stimulator of Interferon Genes Regulates Ferroptosis and Airway Inflammation via acyl-CoA Synthetase Long-Chain Family Member 4 in Asthmatic Mice
Ferroptosis is closely associated with the various pathological manifestations of asthma. This study aimed to explore the ...
Inflammation
comment
0
thumb_up
0
Neutrophils Induce P-Selectin Shedding from Activated Platelets Via Neutrophil Elastase
It is suggested that neutrophil adhesion to P-selectin (P-sel) on activated platelet can induce P-sel shedding, however, t...
Inflammation
comment
0
thumb_up
0
The Role of CCL11-CCR3 Induced Mitochondrial Dysfunction and Oxidative Stress in Cognitive Impairment in Early-onset Schizophrenia: Insights from Preclinical Studies
Abnormal cytokine expression has been implicated as a potential contributor to neurodegeneration. This study aimed to inve...
Inflammation
comment
0
thumb_up
0
Large Peritoneal Macrophages Promote the Resolution of Inflammation in Injured Endometrium
Macrophages play a significant role in the repair of endometrial injuries. While large peritoneal macrophages (LPMs) have ...
Inflammation
comment
0
thumb_up
0
Exposure to Dietary Nitrite Exacerbates Lupus in MRL/lpr Mice by Enhancing Integrin Alpha M
There is a recognized longitudinal association between serum nitrogen oxides levels and disease activity in lupus nephriti...
Inflammation
comment
0
thumb_up
0
WFS1 Gene Mutation (c.2389G > A) Induces Immune Disorders by Promoting DC Maturation through Inhibition of
Mutations in the WFS1 gene, encoding wolframin (WFS1), are known to cause endoplasmic reticulum (ER) stress and lead to Wo...
Inflammation
comment
0
thumb_up
0
Inflammatory Association between Periodontal Disease and Systemic Health
Periodontitis is an oral disease that affects almost half of the adult population in United States. The complex relationsh...
Inflammation
comment
0
thumb_up
0
Membrane-Associated RING-CH-Type Finger 6 Protects against Hypertension-Induced Cardiac Remodeling by Suppressing Cardiomyocyte Ferroptosis Through the Degradation of ACSL4
Hypertension serves as a major contributing factor to various cardiovascular disorders, including heart failure. Ferroptos...
Inflammation
comment
0
thumb_up
0
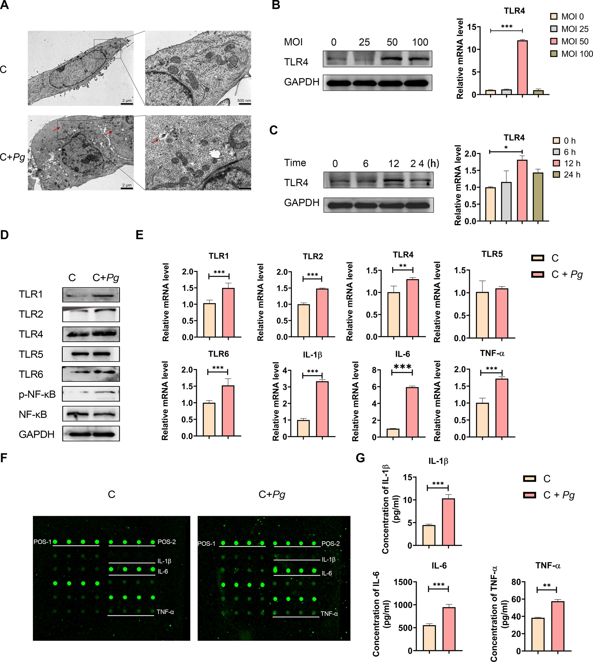
Inactivated R0179 Inhibits -Induced Gingival Inflammation Via TLR2/NF-κB Signaling in a Murine Model of Periodontitis
This study aims to explore the mechanism by which heat-inactivated Bacillus subtilis (B. subtilis) R0179 modulates the TLR...
Inflammation
comment
0
thumb_up
0
Neutrophil Heterogeneity in Airway Inflammatory Diseases
Neutrophils, the most abundant circulating leukocytes in humans, play key roles in infection and inflammation. The lungs r...
Inflammation
comment
0
thumb_up
0
Chemerin Exacerbates Pulmonary Inflammation in Type 2 Diabetes and Infection Comorbidity
The adipokine chemerin is increased in the serum of individuals with obesity and type 2 diabetes. Patients with type 2 dia...
Inflammation
comment
0
thumb_up
0
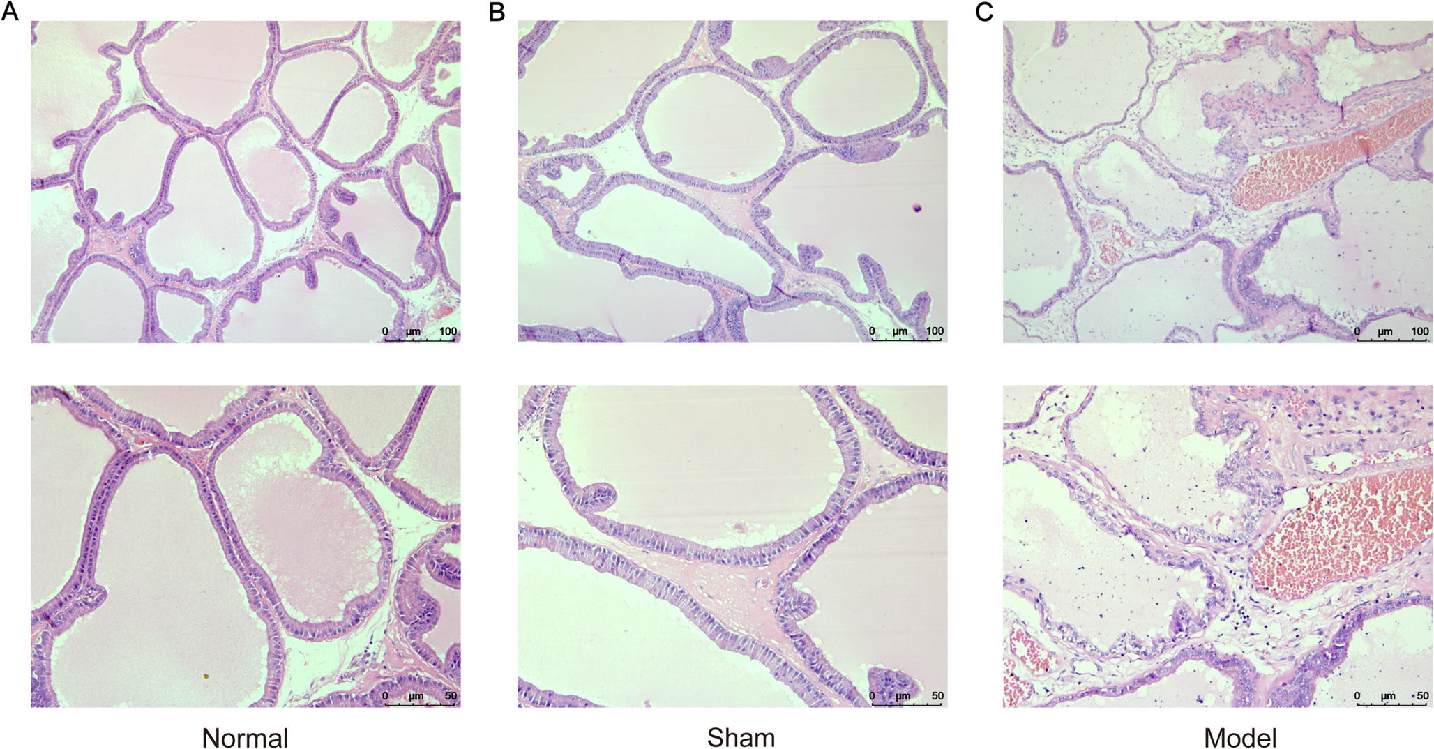
Angiotensin-(1–7) Mitigates Progression from Acute Kidney Injury to Chronic Kidney Disease Via Renin-Angiotensin System Modulation in a Murine Model
Background. Acute kidney injury (AKI) often progresses to chronic kidney disease (CKD), presenting a significant ...
Inflammation
comment
0
thumb_up
0
Identification and Experimental Validation of OS-Related Gene Sets Based on Integrated Analysis of Single-Cell and Bulk RNA Sequencing Data with Machine Learning in Patients with Sepsis
Sepsis is a severe organ dysfunction syndrome caused by a dysregulated host response to infection, closely associated with...
Inflammation
comment
0
thumb_up
0
Evaluation of Cardiac IL-11 and IL-11Rα Expression During Infection
Chagas disease (CD), caused by Trypanosoma cruzi, leads to cardiomyopathy in approximately 20–30% of infected indivi...
Inflammation
comment
0
thumb_up
0
Expression and regulation network of BLNK in CP/CPPS in animal, cell model and clinical samples
B-cell linker (BLNK) is associated with the inflammatory process of certain diseases. However, no studies have explored th...
Inflammation
comment
0
thumb_up
0
RBPJ Knockdown Promotes M2 Macrophage Polarization Through Mitochondrial ROS-mediated Notch1-Jagged1-Hes1 Signaling Pathway in Uveitis
Uveitis is an autoimmune eye disease that can be involved in the entire body and is one of the leading causes of blindness...
Inflammation
comment
0
thumb_up
0
BRG1 Deficiency Promotes Cardiomyocyte Inflammation and Apoptosis by Activating the cGAS-STING Signaling in Diabetic Cardiomyopathy
Brahma-related gene 1 (BRG1) has been implicated in the repair of DNA double-strand breaks (DSBs). Downregulation of BRG1 ...
Inflammation
comment
0
thumb_up
0
Celastrol Regulates the Hsp90-NLRP3 Interaction to Alleviate Rheumatoid Arthritis
Previous studies have verified that celastrol (Cel) protects against rheumatoid arthritis (RA) by inhibiting the NLRP3 inf...
Inflammation
comment
0
thumb_up
0
Dexmedetomidine Alleviates Acute Stress-Induced Acute Kidney Injury by Attenuating Inflammation and Oxidative Stress via Inhibiting the P2X7R/NF-κB/NLRP3 Pathway in Rats
This study aimed to investigate the potential protective effects of Dexmedetomidine (DEX) against acute kidney injury (AKI...
Inflammation
comment
0
thumb_up
0
Angiotensin II Type 2 Receptor Inhibits M1 Polarization and Apoptosis of Alveolar Macrophage and Protects Against Mechanical Ventilation-Induced Lung Injury
Angiotensin II (Ang II) is associated with macrophage polarization and apoptosis, but the role of the angiotensin type 2 r...
Inflammation
comment
0
thumb_up
0
The Implications of Brain-Derived Neurotrophic Factor in the Biological Activities of Platelet-Rich Plasma
Platelet-rich plasma (PRP) is a biological blood-derived therapeutic obtained from whole blood that contains higher levels...
Inflammation
comment
0
thumb_up
0
Targeting Lcn2 to Inhibit Myocardial Cell Ferroptosis is a Potential Therapy for Alleviating Septic Cardiomyopathy
Septic cardiomyopathy (SCM) represents a key feature of sepsis-associated cardiovascular failure, and ferroptosis is one o...
Inflammation
comment
0
thumb_up
0
Moxibustion Alleviates Inflammation via SIRT5-mediated Post-translational Modification and Macrophage Polarization
Macrophage polarisation is influenced by Sirtuin5 (SIRT5), which is crucial for regulating anti-inflammatory processes. Mo...
Inflammation
comment
0
thumb_up
0
AZD6738 Attenuates LPS-Induced Corneal Inflammation and Fibrosis by Modulating Macrophage Function and Polarization
This study aimed to evaluate the therapeutic potential of AZD6738, an ATR inhibitor, in LPS-induced bacterial keratitis (B...
Inflammation
comment
0
thumb_up
0
A Comprehensive Review of Contemporary Bioreactors for Vascular Inflammation Studies
The field of vascular biology has advanced significantly with bioreactor systems, which have become essential tools for in...
Inflammation
comment
0
thumb_up
0
Prenatal Inflammation Reprograms Hypothalamic-Pituitary-Gonadal Axis Development in Female Rats
The hypothalamic-pituitary-gonadal (HPG) axis development during critical periods of ontogenesis can be disrupted by stres...
Inflammation
comment
0
thumb_up
0
Load More
Modal title
×
Modal title
×
Share
Login
Global News and Health Forum
Join Now!
Member Login
Remember me
Forgot password?
Or using
Linkedin