×
Close
Sign Up
Login
Home
SCI Abstract
Library D
Community
Events
Events & Partner
WeMed
Media Partners
Educational Partner
User Tools
FAQ/USER GUIDE
Language
English
中文/ Chinese
Contact Us
×
Close
mdla_1
mdla_2
mdla_3
mdla_4
mdla_5
mdla_6
Categories
Cell Biology
10272
Global Medical University
4840
Allergy
1448
Anatomy & Morphology
1366
Andrology
306
Anesthesia & Intensive Care
1238
Anesthesiology
5106
Audiology & Speech-Language Pathology
267
Behavioral Sciences
91
Biochemical Research Methods
6629
Biochemistry & Molecular Biology
28278
Biodiversity Conservation
296
Biology
7885
Biophysics
7890
Biotechnology & Applied Microbiology
7815
Cardiac & Cardiovascular Systems
29460
Cardiovascular & Respiratory Systems
1242
Cell & Tissue Engineering
668
Chemistry, Analytical
3733
Chemistry, Applied
10515
Chemistry, Medicinal
8235
Chemistry, Multidisciplinary
17297
Clinical Immunology & Infectious Disease
395
Clinical Medicine
7647
Clinical Neurology
15541
Clinical Psychology & Psychiatry
1218
Critical Care Medicine
3002
Dentistry, Oral Surgery & Medicine
12235
Dermatology
6447
Developmental Biology
6533
Ecology
570
Education, Scientific Disciplines
1873
Emergency Medicine
3780
Endocrinology, Metabolism & Nutrition
22770
Engineering, Biomedical
3523
Entomology
461
Environmental Medicine & Public Health
4405
Evolutionary Biology
247
Gastroenterology & Hepatology
11228
General & Internal Medicine
6555
Genetics & Heredity
14226
Geriatrics & Gerontology
4633
Gerontology
344
Health Care Sciences & Services
15085
Health Policy & Services
550
Hematology
5065
Immunology
23590
Infectious Diseases
13070
Integrative & Complementary Medicine
2757
Medical Ethics
1162
Medical Informatics
2139
Medical Laboratory Technology
361
Medicine, General & Internal
42015
Medicine, Legal
488
Medicine, Research & Experimental
16524
Microbiology
22082
Mycology
0
Nanoscience & Nanotechnology
4783
Neuroimaging
1281
Neurology
4083
Neurosciences
37851
Nursing
8626
Nutrition & Dietetics
7408
Obstetrics & Gynecology
7624
Oncology
48931
Ophthalmology
9101
Optics
3948
Orthopedics
10793
Orthopedics, Rehabilitation & Sports Medicine
1663
Otolaryngology
1392
Otorhinolaryngology
4478
Parasitology
1089
Pathology
4609
Pediatrics
20239
Peripheral Vascular Disease
4432
Pharmacology & Pharmacy
32810
Pharmacology/Toxicology
11587
Physiology
8353
Polymer Science
507
Primary Health Care
768
Psychiatry
18043
Psychology
4767
Psychology, Applied
91
Psychology, Biological
340
Psychology, Clinical
753
Psychology, Developmental
219
Psychology, Educational
139
Psychology, Experimental
149
Psychology, Mathematical
0
Psychology, Multidisciplinary
1572
Psychology, Psychoanalysis
29
Psychology, Social
111
Public Health & Health Care Science
2027
Public, Environmental & Occupational Health
25821
Quantum Science & Technology
0
Radiology, Nuclear Medicine & Imaging
11774
Radiology, Nuclear Medicine & Medical Imaging
7335
Rehabilitation
2679
Remote Sensing
0
Reproductive Biology
2713
Reproductive Medicine
1111
Research/Laboratory Medicine & Medical Technology
3818
Respiratory System
6674
Rheumatology
5403
Social Sciences, Biomedical
1091
Substance Abuse
2521
Surgery
32267
Toxicology
4030
Transplantation
821
Tropical Medicine
283
Urology & Nephrology
11872
Veterinary Sciences
28
Virology
2187
Zoology
0
Channels
CELL COMMUNICATION AND SIGNALING
479
BIOLOGY OF THE CELL
16
CELL PROLIFERATION
70
CELL RESEARCH
376
CELLS
3440
CELLULAR IMMUNOLOGY
239
COLD SPRING HARBOR PERSPECTIVES IN BIOLOGY
166
CURRENT OPINION IN CELL BIOLOGY
216
CURRENT OPINION IN STRUCTURAL BIOLOGY
381
EMBO JOURNAL
186
EMBO REPORTS
203
IMMUNOLOGY AND CELL BIOLOGY
32
INFLAMMATION RESEARCH
349
JOURNAL OF BIOMEDICAL SCIENCE
217
JOURNAL OF CELL BIOLOGY
91
JOURNAL OF CELL COMMUNICATION AND SIGNALING
165
JOURNAL OF CELL SCIENCE
22
JOURNAL OF CELLULAR PHYSIOLOGY
158
MOLECULAR AND CELLULAR ENDOCRINOLOGY
425
MOLECULAR BIOLOGY OF THE CELL
396
MOLECULAR CANCER RESEARCH
103
NATURE CELL BIOLOGY
560
PIGMENT CELL & MELANOMA RESEARCH
41
SKELETAL MUSCLE
63
CELL BIOLOGY INTERNATIONAL
112
GENES TO CELLS
35
JOURNAL OF HISTOCHEMISTRY & CYTOCHEMISTRY
34
INFLAMMATION
449
BIOCHEMISTRY MOSCOW SUPPLEMENT SERIES A-MEMBRANE AND CELL BIOLOGY
119
NUCLEUS-INDIA
112
PROTEIN & CELL
130
HUMAN CELL
434
JOURNAL OF BIOENERGETICS AND BIOMEMBRANES
126
JOURNAL OF MOLECULAR HISTOLOGY
209
JOURNAL OF MUSCLE RESEARCH AND CELL MOTILITY
118
SCI Abstract
search
ALL
RECOMMENDED
+
Role of adiponectin and its receptors AdipoR1/2 in inflammatory bowel disease
Intake of nutrients and water from diet to maintain life, a typical physiological function of gut, is highly dependent on ...
Cell Communication And Signaling
comment
0
thumb_up
0
Regulation of Notch signaling by multiple Ankyrin repeat containing protein Mask
Notch pathway is an evolutionarily conserved, highly pleiotropic signaling system that governs diverse developmental proce...
Cell Communication And Signaling
comment
0
thumb_up
0
High-fat diet impairs microbial metabolite production and aggravates influenza A infection
Alterations in the gut microbiom can significantly impact various regions in the human body, including the pulmonary tract...
Cell Communication And Signaling
comment
0
thumb_up
0
Synergic action of MicroRNAs and Wnts delivered by motor neuron EVs in promoting AChR clustering
The neuromuscular junction (NMJ) establishment occurs through complex communication events between motor neurons and muscl...
Cell Communication And Signaling
comment
0
thumb_up
0
The crucial role of intercellular calcium wave propagation triggered by influenza A virus in promoting infection
Influenza A viruses (IAVs) initially infect a few host cells before spreading to neighboring cells. However, the molecular...
Cell Communication And Signaling
comment
0
thumb_up
0
Platelet-derived extracellular vesicles induced through different activation pathways drive melanoma progression by functional and transcriptional changes
Beyond their conventional roles in hemostasis and wound healing, platelets have been shown to facilitate hematogenous meta...
Cell Communication And Signaling
comment
0
thumb_up
0
STING exerts antiviral innate immune response by activating pentose phosphate pathway
The innate immune system serves as the host’s first line of defense against invading pathogens. Stimulator of interf...
Cell Communication And Signaling
comment
0
thumb_up
0
Adipose tissue protects against skin photodamage through CD151- and AdipoQ- EVs
To clarify the protective effects of subcutaneous adipose tissue (SAT) against photodamage, we utilized nude mouse skin wi...
Cell Communication And Signaling
comment
0
thumb_up
0
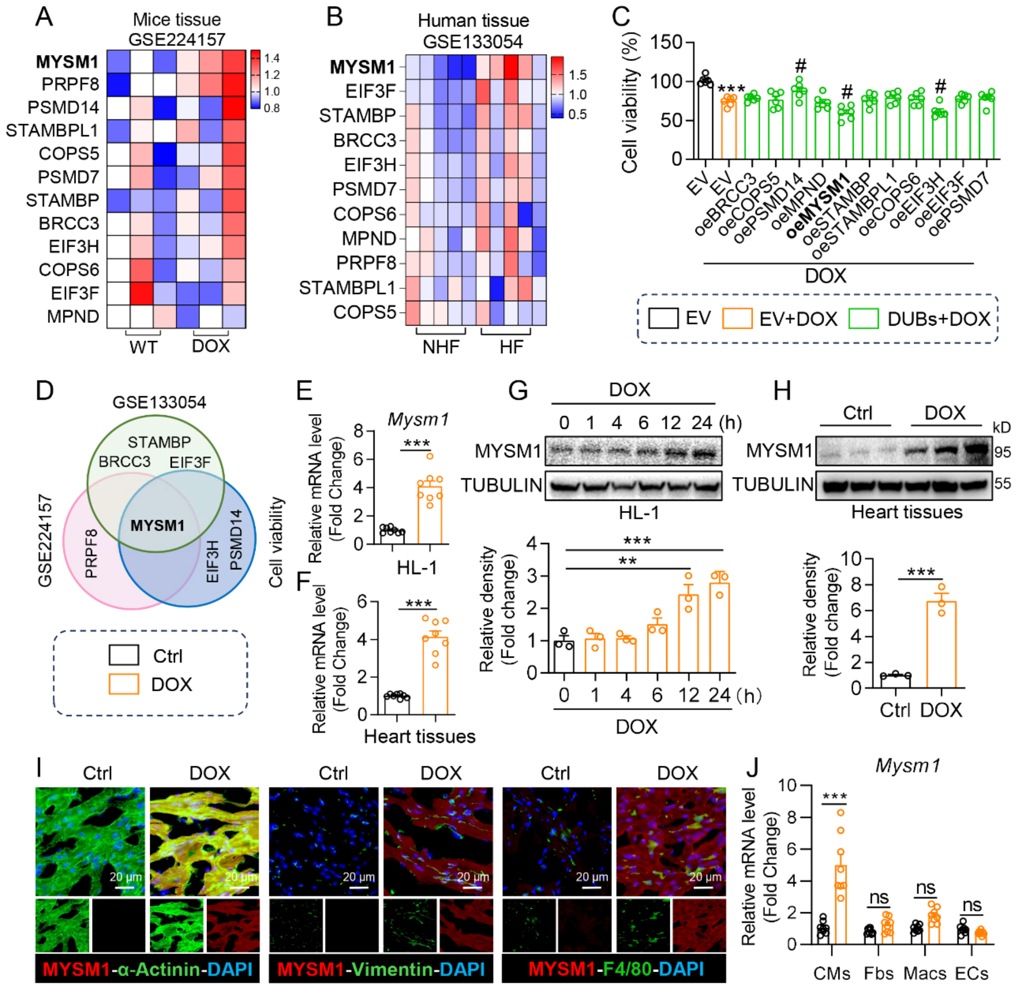
Deubiquitinase MYSM1 promotes doxorubicin-induced cardiotoxicity by mediating TRIM21-ferroptosis axis in cardiomyocytes
Anthracycline antitumor drug doxorubicin (DOX) induces severe cardiotoxicity. Deubiquitinating enzymes (DUBs) are crucial ...
Cell Communication And Signaling
comment
0
thumb_up
0
Applications of lung cancer organoids in precision medicine: from bench to bedside
As the leading cause of cancer-related mortality, lung cancer continues to pose a menacing threat to human health worldwid...
Cell Communication And Signaling
comment
0
thumb_up
0
Correction: Extracellular vesicles of the probiotic bacteria E. coli O83 activate innate immunity and prevent allergy in mice
Open Access This article is licensed under a Creative Commons Attribution 4.0 International License, whi...
Cell Communication And Signaling
comment
0
thumb_up
0
Polyamines: their significance for maintaining health and contributing to diseases
Polyamines are essential for the growth and proliferation of mammalian cells and are intimately involved in biological mec...
Cell Communication And Signaling
comment
0
thumb_up
0
New insights into the stemness of adoptively transferred T cells by γc family cytokines
T cell-based adoptive cell therapy (ACT) has exhibited excellent antitumoral efficacy exemplified by the clinical breakthr...
Cell Communication And Signaling
comment
0
thumb_up
0
A missense mutant of ocrl1 promotes apoptosis of tubular epithelial cells and disrupts endocytosis and the cell cycle of podocytes in Dent-2 Disease
This study aimed to identify an orcl1 mutation in a patient with Dent-2 Disease and investigate the underlying mechanisms....
Cell Communication And Signaling
comment
0
thumb_up
0
Novel roles of PIWI proteins and PIWI-interacting RNAs in human health and diseases
Non-coding RNA has aroused great research interest recently, they play a wide range of biological functions, such as regul...
Cell Communication And Signaling
comment
0
thumb_up
0
Overcoming BCR::ABL1 dependent and independent survival mechanisms in chronic myeloid leukaemia using a multi-kinase targeting approach
Despite improved patient outcome using tyrosine kinase inhibitors (TKIs), chronic myeloid leukaemia (CML) patients require...
Cell Communication And Signaling
comment
0
thumb_up
0
Natural killer cells in the central nervous system
Natural killer (NK) cells are essential components of the innate lymphoid cell family that work as both cytotoxic effector...
Cell Communication And Signaling
comment
0
thumb_up
0
CP-25 inhibits the hyperactivation of rheumatic synoviocytes by suppressing the switch in Gαs-Gαi coupling to the β2-adrenergic receptor
In essence, the β2 adrenergic receptor (β2AR) plays an antiproliferative role by increasing the intracellular cy...
Cell Communication And Signaling
comment
0
thumb_up
0
The SMYD3-dependent H3K4me3 status of IGF2 intensifies local Th2 differentiation in CRSwNP via positive feedback
Chronic rhinosinusitis with nasal polyps (CRSwNP) is a heterogeneous and common upper airway disease divided into various ...
Cell Communication And Signaling
comment
0
thumb_up
0
Mechanisms underlying linear ubiquitination and implications in tumorigenesis and drug discovery
Linear ubiquitination is a distinct type of ubiquitination that involves attaching a head-to-tail polyubiquitin chain to a...
Cell Communication And Signaling
comment
0
thumb_up
0
Targeting ferroptosis in melanoma: cancer therapeutics
Melanoma is an aggressive kind of skin cancer; its rate has risen rapidly over the past few decades. Melanoma reports for ...
Cell Communication And Signaling
comment
0
thumb_up
0
Preeclampsia impedes foetal kidney development by delivering placenta-derived exosomes to glomerular endothelial cells
Foetal renal dysplasia is still the main cause of adult renal disease. Placenta-derived exosomes are an important communic...
Cell Communication And Signaling
comment
0
thumb_up
0
P2X7 receptor activation leads to NLRP3-independent IL-1β release by human macrophages
The purinergic receptor P2X7 plays a crucial role in infection, inflammation, and cell death. It is thought that P2X7 rece...
Cell Communication And Signaling
comment
0
thumb_up
0
New insights into the regulation of METTL3 and its role in tumors
As one of the most abundant epigenetic modifications in RNA, N6-methyladenosine (m6A) affects RNA transcription, splicing,...
Cell Communication And Signaling
comment
0
thumb_up
0
Inhibition of Dickkopf-1 enhances the anti-tumor efficacy of sorafenib via inhibition of the PI3K/Akt and Wnt/β-catenin pathways in hepatocellular carcinoma
Sorafenib improves the overall survival in patients with advanced hepatocellular carcinoma (HCC). Dickkopf-1 (DKK1) is com...
Cell Communication And Signaling
comment
0
thumb_up
0
Machine learning-based analysis of cancer cell-derived vesicular proteins revealed significant tumor-specificity and predictive potential of extracellular vesicles for cell invasion and proliferation – A meta-analysis
Although interest in the role of extracellular vesicles (EV) in oncology is growing, not all potential aspects have been i...
Cell Communication And Signaling
comment
0
thumb_up
0
IL-1β mediates the induction of immune checkpoint regulators IDO1 and PD-L1 in lung adenocarcinoma cells
Inflammation plays a significant role in various cancers, including lung cancer, where the inflammatory cytokine IL-1β...
Cell Communication And Signaling
comment
0
thumb_up
0
The impact of erythroblast enucleation efficiency on the severity of anemia in patients with myelodysplastic syndrome
Anemia is the most common manifestation in myelodysplastic syndrome (MDS) patients, but the cause of ineffective hematopoi...
Cell Communication And Signaling
comment
0
thumb_up
0
PKCδ regulates the vascular biology in diabetic atherosclerosis
Diabetes mellitus, known for its complications, especially vascular complications, is becoming a globally serious social p...
Cell Communication And Signaling
comment
0
thumb_up
0
Epigenetic-focused CRISPR/Cas9 screen identifies (absent, small, or homeotic)2-like protein (ASH2L) as a regulator of glioblastoma cell survival
Glioblastoma is the most common and aggressive primary brain tumor with extremely poor prognosis, highlighting an urgent n...
Cell Communication And Signaling
comment
0
thumb_up
0
Load More
Modal title
×
Modal title
×
Share
Login
Global News and Health Forum
Join Now!
Member Login
Remember me
Forgot password?
Or using
Linkedin