×
Close
Sign Up
Login
Home
SCI Abstract
Library D
Community
Events
Events & Partner
WeMed
Media Partners
Educational Partner
User Tools
FAQ/USER GUIDE
Language
English
中文/ Chinese
Contact Us
×
Close
mdla_1
mdla_2
mdla_3
mdla_4
mdla_5
mdla_6
Categories
Pharmacology & Pharmacy
32793
Global Medical University
4851
Allergy
1448
Anatomy & Morphology
1363
Andrology
306
Anesthesia & Intensive Care
1238
Anesthesiology
5117
Audiology & Speech-Language Pathology
277
Behavioral Sciences
91
Biochemical Research Methods
6625
Biochemistry & Molecular Biology
28255
Biodiversity Conservation
296
Biology
7881
Biophysics
7890
Biotechnology & Applied Microbiology
7813
Cardiac & Cardiovascular Systems
29492
Cardiovascular & Respiratory Systems
1242
Cell & Tissue Engineering
666
Cell Biology
10244
Chemistry, Analytical
3720
Chemistry, Applied
10509
Chemistry, Medicinal
8234
Chemistry, Multidisciplinary
17290
Clinical Immunology & Infectious Disease
395
Clinical Medicine
7647
Clinical Neurology
15534
Clinical Psychology & Psychiatry
1215
Critical Care Medicine
3002
Dentistry, Oral Surgery & Medicine
12232
Dermatology
6430
Developmental Biology
6533
Ecology
570
Education, Scientific Disciplines
1873
Emergency Medicine
3780
Endocrinology, Metabolism & Nutrition
22747
Engineering, Biomedical
3522
Entomology
461
Environmental Medicine & Public Health
4414
Evolutionary Biology
247
Gastroenterology & Hepatology
11205
General & Internal Medicine
6536
Genetics & Heredity
14215
Geriatrics & Gerontology
4630
Gerontology
344
Health Care Sciences & Services
15076
Health Policy & Services
549
Hematology
5048
Immunology
23581
Infectious Diseases
13057
Integrative & Complementary Medicine
2756
Medical Ethics
1162
Medical Informatics
2139
Medical Laboratory Technology
361
Medicine, General & Internal
41981
Medicine, Legal
488
Medicine, Research & Experimental
16506
Microbiology
22070
Mycology
0
Nanoscience & Nanotechnology
4775
Neuroimaging
1281
Neurology
4081
Neurosciences
37845
Nursing
8622
Nutrition & Dietetics
7393
Obstetrics & Gynecology
7619
Oncology
48848
Ophthalmology
9096
Optics
3937
Orthopedics
10776
Orthopedics, Rehabilitation & Sports Medicine
1663
Otolaryngology
1392
Otorhinolaryngology
4472
Parasitology
1089
Pathology
4604
Pediatrics
20222
Peripheral Vascular Disease
4432
Pharmacology/Toxicology
11586
Physiology
8343
Polymer Science
507
Primary Health Care
768
Psychiatry
18041
Psychology
4787
Psychology, Applied
91
Psychology, Biological
339
Psychology, Clinical
752
Psychology, Developmental
215
Psychology, Educational
139
Psychology, Experimental
149
Psychology, Mathematical
0
Psychology, Multidisciplinary
1571
Psychology, Psychoanalysis
29
Psychology, Social
111
Public Health & Health Care Science
2027
Public, Environmental & Occupational Health
25813
Quantum Science & Technology
0
Radiology, Nuclear Medicine & Imaging
11769
Radiology, Nuclear Medicine & Medical Imaging
7333
Rehabilitation
2689
Remote Sensing
0
Reproductive Biology
2713
Reproductive Medicine
1111
Research/Laboratory Medicine & Medical Technology
3813
Respiratory System
6674
Rheumatology
5395
Social Sciences, Biomedical
1091
Substance Abuse
2519
Surgery
32255
Toxicology
4029
Transplantation
820
Tropical Medicine
283
Urology & Nephrology
11871
Veterinary Sciences
28
Virology
2180
Zoology
0
Channels
NAUNYN-SCHMIEDEBERGS ARCHIVES OF PHARMACOLOGY
483
Medrxiv - Pharmacology and Therapeutics
209
AAPS JOURNAL
286
ACTA PHARMACOLOGICA SINICA
484
ADVANCED DRUG DELIVERY REVIEWS
0
ANTIVIRAL RESEARCH
0
CANCER CHEMOTHERAPY AND PHARMACOLOGY
351
CHEMICO-BIOLOGICAL INTERACTIONS
895
CHEMMEDCHEM
196
CLINICAL PHARMACOKINETICS
316
CLINICAL PHARMACOLOGY & THERAPEUTICS
183
CNS DRUGS
201
CNS NEUROSCIENCE & THERAPEUTICS
93
DRUG DISCOVERY TODAY
184
DRUG METABOLISM AND DISPOSITION
365
DRUG RESISTANCE UPDATES
178
DRUG SAFETY
315
DRUGS
417
EUROPEAN JOURNAL OF PHARMACEUTICAL SCIENCES
673
EUROPEAN JOURNAL OF PHARMACEUTICS AND BIOPHARMACEUTICS
614
EUROPEAN JOURNAL OF PHARMACOLOGY
1387
INTERNATIONAL IMMUNOPHARMACOLOGY
2685
INTERNATIONAL JOURNAL OF PHARMACEUTICS
1902
JOURNAL OF CONTROLLED RELEASE
1251
JOURNAL OF ETHNOPHARMACOLOGY
2213
JOURNAL OF FOOD AND DRUG ANALYSIS
166
JOURNAL OF PHARMACEUTICAL ANALYSIS
390
NATURE REVIEWS DRUG DISCOVERY
566
NEUROPHARMACOLOGY
0
NEUROPSYCHOPHARMACOLOGY
659
NEUROTOXICOLOGY
0
PHARMACOGENOMICS
3
PHARMACOLOGY & THERAPEUTICS
323
PHARMACOTHERAPY
46
THERAPEUTIC ADVANCES IN CHRONIC DISEASE
65
TOXICOLOGY AND APPLIED PHARMACOLOGY
0
TOXICOLOGY IN VITRO
427
VALUE IN HEALTH
20
VASCULAR PHARMACOLOGY
0
ANNALS OF PHARMACOTHERAPY
93
ANTIBIOTICS-BASEL
1863
BIOMEDICAL CHROMATOGRAPHY
197
BIOPHARMACEUTICS & DRUG DISPOSITION
13
BRAZILIAN JOURNAL OF PHARMACEUTICAL SCIENCES
0
CHEMOTHERAPY
77
CHINESE MEDICINE
391
CHIRALITY
66
CLINICAL NEUROPHARMACOLOGY
50
CLINICAL PHARMACOLOGY IN DRUG DEVELOPMENT
83
CLINICAL THERAPEUTICS
18
CNS & NEUROLOGICAL DISORDERS-DRUG TARGETS
46
DOSE-RESPONSE
62
DRUG DEVELOPMENT RESEARCH
87
EUROPEAN JOURNAL OF HOSPITAL PHARMACY-SCIENCE AND PRACTICE
234
EUROPEAN REVIEW FOR MEDICAL AND PHARMACOLOGICAL SCIENCES
675
HUMAN & EXPERIMENTAL TOXICOLOGY
72
INTERNATIONAL JOURNAL FOR PARASITOLOGY-DRUGS AND DRUG RESISTANCE
0
INTERNATIONAL JOURNAL OF TOXICOLOGY
28
IRANIAN JOURNAL OF PHARMACEUTICAL RESEARCH
153
JOURNAL OF ANTIBIOTICS
239
JOURNAL OF CARDIOVASCULAR PHARMACOLOGY
370
JOURNAL OF CARDIOVASCULAR PHARMACOLOGY AND THERAPEUTICS
21
JOURNAL OF CLINICAL PHARMACY AND THERAPEUTICS
126
JOURNAL OF DRUG DELIVERY SCIENCE AND TECHNOLOGY
1807
JOURNAL OF INTERNATIONAL MEDICAL RESEARCH
419
JOURNAL OF ONCOLOGY PHARMACY PRACTICE
144
JOURNAL OF PHARMACEUTICAL AND BIOMEDICAL ANALYSIS
0
JOURNAL OF PHARMACOLOGICAL AND TOXICOLOGICAL METHODS
0
JOURNAL OF PHARMACOLOGICAL SCIENCES
0
JOURNAL OF PHARMACY AND PHARMACOLOGY
18
PHARMACOEPIDEMIOLOGY AND DRUG SAFETY
90
PHARMACOGENOMICS & PERSONALIZED MEDICINE
281
PHARMACOLOGY
115
PHARMACOLOGY BIOCHEMISTRY AND BEHAVIOR
0
SKIN PHARMACOLOGY AND PHYSIOLOGY
57
THERAPEUTIC ADVANCES IN DRUG SAFETY
14
THERAPEUTIC DRUG MONITORING
168
INDIAN JOURNAL OF PHARMACEUTICAL EDUCATION AND RESEARCH
19
INDIAN JOURNAL OF PHARMACOLOGY
16
JOURNAL OF APPLIED BIOMEDICINE
44
JOURNAL OF THE AMERICAN PHARMACISTS ASSOCIATION
17
REVISTA BRASILEIRA DE FARMACOGNOSIA-BRAZILIAN JOURNAL OF PHARMACOGNOSY
348
THERAPIE
347
SCIENTIA PHARMACEUTICA
93
ADMET AND DMPK
79
ADVANCED THERAPEUTICS
74
ADVANCES IN PHARMACOLOGY AND PHARMACY
117
ADVANCES IN TRADITIONAL MEDICINE
44
ASIAN JOURNAL OF PHARMACEUTICAL RESEARCH AND HEALTH CARE
14
ASIAN JOURNAL OF PHARMACEUTICS
189
CANADIAN JOURNAL OF HOSPITAL PHARMACY
161
CURRENT DRUG THERAPY
18
EGYPTIAN PHARMACEUTICAL JOURNAL
35
FUTURE JOURNAL OF PHARMACEUTICAL SCIENCES
257
GABI JOURNAL-GENERICS AND BIOSIMILARS INITIATIVE JOURNAL
71
INTERNATIONAL JOURNAL OF PHARMACEUTICAL INVESTIGATION
212
JOURNAL OF ADVANCED PHARMACEUTICAL TECHNOLOGY & RESEARCH
164
JOURNAL OF ANAESTHESIOLOGY CLINICAL PHARMACOLOGY
0
JOURNAL OF PHARMACEUTICAL HEALTH CARE AND SCIENCES
114
JOURNAL OF PHARMACEUTICAL POLICY AND PRACTICE
287
JOURNAL OF PHARMACOLOGY & PHARMACOTHERAPEUTICS
58
JOURNAL OF PHARMACY AND BIOALLIED SCIENCES
39
JOURNAL OF PHARMACY PRACTICE
60
JOURNAL OF RESEARCH IN PHARMACY PRACTICE
40
RESEARCH JOURNAL OF PHARMACOGNOSY
86
PHARMACEUTICAL MEDICINE
76
PHARMACIA
140
PHARMACOECONOMICS-OPEN
217
PHARMACY
160
PHARMACY PRACTICE-GRANADA
16
DARU-JOURNAL OF PHARMACEUTICAL SCIENCES
110
DRUGS & AGING
250
EUROPEAN JOURNAL OF CLINICAL PHARMACOLOGY
472
INVESTIGATIONAL NEW DRUGS
311
JOURNAL OF PHARMACEUTICAL INNOVATION
351
JOURNAL OF PHARMACOKINETICS AND PHARMACODYNAMICS
187
NEUROTHERAPEUTICS
357
PEDIATRIC DRUGS
189
THERAPEUTIC INNOVATION & REGULATORY SCIENCE
331
SCI Abstract
search
ALL
RECOMMENDED
+
Scientific, bibliometric and biographical analysis of 71 Jewish and dissident pharmacologists persecuted in Germany between 1933 and 1945
Naunyn–Schmiedeberg’s Archives of Pharmacology, founded in 1873, is the oldest pharmacological journal. This s...
Naunyn-schmiedebergs Archives Of Pharmacology
comment
0
thumb_up
0
Exploring the presence of DFG-funded publications in Naunyn-Schmiedeberg’s Archives of Pharmacology
The primary objective of this study is to analyze the number of Deutsche Forschungsgemeinschaft (DFG)-sponsored papers pub...
Naunyn-schmiedebergs Archives Of Pharmacology
comment
0
thumb_up
0
Correction to: Exploring the bioactive ingredients of three traditional Chinese medicine formulas against age-related hearing loss through network pharmacology and experimental validation
Open Access This article is licensed under a Creative Commons Attribution-NonCommercial-NoDerivatives 4.0 ...
Naunyn-schmiedebergs Archives Of Pharmacology
comment
0
thumb_up
0
Dexpanthenol protects against nicotine-induced kidney injury by reducing oxidative stress and apoptosis through activation of the AKT/Nrf2/HO-1 pathway
Dexpanthenol (DEX), a subtype of vitamin B5, plays an important role in anabolic reactions, cellular energy and regenerati...
Naunyn-schmiedebergs Archives Of Pharmacology
comment
0
thumb_up
0
Ex vivo treatment with poly (I:C) alleviates the exhausted phenotype of tumor-infiltrating TCD8+ cells of gastric cancer patients
Gastric cancer is associated with the phenotypic and functional exhaustion of TCD8+ cells. On the other hand, Toll-like re...
Naunyn-schmiedebergs Archives Of Pharmacology
comment
0
thumb_up
0
Effect of diminazene on cardiac hypertrophy through mitophagy in rat models with hyperthyroidism induced by levothyroxine
Hyperthyroidism is associated with the alteration in molecular pathways involved in the regulation of mitochondrial mass a...
Naunyn-schmiedebergs Archives Of Pharmacology
comment
0
thumb_up
0
Retraction Note: Ameliorative effect of two structurally divergent hydrazide derivatives against DSS-induced colitis by targeting Nrf2 and NF-κB signaling in mice
Pharmacological Sciences Research Laboratory, Department of Pharmacy, Faculty of Biological Sciences, Quaid-I-Azam Univers...
Naunyn-schmiedebergs Archives Of Pharmacology
comment
0
thumb_up
0
Exploring the influence of the microbiome on the pharmacology of anti-asthmatic drugs
The microbiome is increasingly implicated in playing a role in physiology and pharmacology; in this review, we investigate...
Naunyn-schmiedebergs Archives Of Pharmacology
comment
0
thumb_up
0
Dexamethasone improves thymoma-associated myasthenia gravis via the AKT-mTOR pathway
Clinically, thymoma patients are often complicated with myasthenia gravis (MG). Dexamethasone, a glucocorticoid with anti-...
Naunyn-schmiedebergs Archives Of Pharmacology
comment
0
thumb_up
0
Phytochemical studies of white mulberry fruits (Morus alba L.)
Medicinal preparations made from plant materials have been widely used for many years due to their high pharmacological ef...
Naunyn-schmiedebergs Archives Of Pharmacology
comment
0
thumb_up
0
Can acetate via FFA receptors contribute to the diabetogenic effect of statins?
Despite the proven effects of statins in preventing cardiovascular disease, their diabetogenic effect has caused concern. ...
Naunyn-schmiedebergs Archives Of Pharmacology
comment
0
thumb_up
0
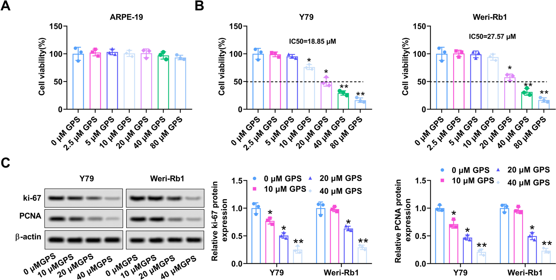
Gentiopicroside inhibits retinoblastoma cell proliferation, invasion, and tumorigenesis in nude mice by suppressing the PI3K/AKT pathway
Retinoblastoma is a prevalent pediatric intraocular tumor. The suppressive effect of gentiopicroside (GPS) has been report...
Naunyn-schmiedebergs Archives Of Pharmacology
comment
0
thumb_up
0
Protective effects of topiramate on acetic acid-induced colitis in rats through the inhibition of oxidative stress
Ulcerative colitis is an intestinal inflammatory condition characterized by a rise in inflammatory mediator production and...
Naunyn-schmiedebergs Archives Of Pharmacology
comment
0
thumb_up
0
Study on the mechanism of puerarin against osteoarthritis from ferroptosis based on network pharmacology and bioinformatics
Network pharmacology and bioinformatics were used to study puerarin’s molecular mechanism in treating osteoarthritis...
Naunyn-schmiedebergs Archives Of Pharmacology
comment
0
thumb_up
0
Assessment of antibacterial drug utilization patterns and antibiogram in infectious diseases: a prospective cross-sectional study
Antibacterial drugs are successful in combating most types of infections. Irrational use and higher consumption of these d...
Naunyn-schmiedebergs Archives Of Pharmacology
comment
0
thumb_up
0
Effects of evodiamine on ROS/TXNIP/NLRP3 pathway against gouty arthritis
Evodiamine (EVO) was tested on acute gouty arthritis rats to investigate its anti-inflammatory effect. Seventy-two male Sp...
Naunyn-schmiedebergs Archives Of Pharmacology
comment
0
thumb_up
0
Cardioprotective effect of naringin against the ischemia/reperfusion injury of aged rats
Aging is known as a main risk factor in the development of cardiovascular diseases. Naringin (NRG) is a flavonoid compound...
Naunyn-schmiedebergs Archives Of Pharmacology
comment
0
thumb_up
0
Quercetin, a key active ingredient of Jianpi Zishen Xiehuo Formula, suppresses M1 macrophage polarization and platelet phagocytosis by inhibiting STAT3 activation based on network pharmacology
Primary immune thrombocytopenia (ITP) is an autoimmune hemorrhagic disease, and abnormal M1 macrophage polarization partic...
Naunyn-schmiedebergs Archives Of Pharmacology
comment
0
thumb_up
0
Exploring the potential of Moringa oleifera Lam in skin disorders and cosmetics: nutritional analysis, phytochemistry, geographical distribution, ethnomedicinal uses, dermatological studies and cosmetic formulations
Moringa oleifera Lam. is a pan-tropical plant well known to the ancient world for its extensive therapeutic benefits in th...
Naunyn-schmiedebergs Archives Of Pharmacology
comment
0
thumb_up
0
Role of Nrf2/HO-1, PPAR-γ, and cytoglobin signals in the pathogenesis of methotrexate-induced testicular intoxication in rats and the protective effect of diacerein
Methotrexate (MTX) is an inhibitor of folic acid reductase used in managing a variety of malignancies. Testicular injury b...
Naunyn-schmiedebergs Archives Of Pharmacology
comment
0
thumb_up
0
Review of the potential pharmacological role of erucic acid: a monounsaturated omega-9 fatty acid
This comprehensive review aims to provide an overview of the pharmacological properties of erucic acid (EA) and highlight ...
Naunyn-schmiedebergs Archives Of Pharmacology
comment
0
thumb_up
0
Antibiofilm activity of mesoporous silica nanoparticles against the biofilm associated infections
In pharmaceutical industries, various chemical carriers are present which are used for drug delivery to the correct target...
Naunyn-schmiedebergs Archives Of Pharmacology
comment
0
thumb_up
0
Dose-dependent renoprotective effect of vanillic acid on methotrexate-induced nephrotoxicity via its anti-apoptosis, antioxidant, and anti-inflammatory properties
Methotrexate-induced nephrotoxicity is a medical emergency which is associated with a variety of side effects. Vanillic ac...
Naunyn-schmiedebergs Archives Of Pharmacology
comment
0
thumb_up
0
Tramadol suppresses growth of orthotopic liver tumors via promoting M1 macrophage polarization in the tumor microenvironment
Tumor-associated macrophages (TAMs) are major infiltrating immune cells in liver cancer. They are polarized to anti-tumor ...
Naunyn-schmiedebergs Archives Of Pharmacology
comment
0
thumb_up
0
Dihydromyricetin alleviates inflammatory bowel disease associated intestinal fibrosis by inducing autophagy through the PI3K/AKT/mTOR signaling pathway
Intestinal fibrosis is a common complication of inflammatory bowel disease and is characterized by tissue stiffening and l...
Naunyn-schmiedebergs Archives Of Pharmacology
comment
0
thumb_up
0
Bezafibrate reduces the damage, activation and mechanical properties of lung fibroblast cells induced by hydrogen peroxide
In pulmonary fibrosis, the proliferation of fibroblasts and their differentiation into myofibroblasts is often caused by t...
Naunyn-schmiedebergs Archives Of Pharmacology
comment
0
thumb_up
0
Parthenolide as a potential analgesic in the treatment of paclitaxel-induced neuropathic pain: the rat modeling
In this study, we determined the therapeutic effect of parthenolide (PTL), the active component of Tanacetum parthenium, o...
Naunyn-schmiedebergs Archives Of Pharmacology
comment
0
thumb_up
0
Bisdemethoxycurcumin suppresses the progression of atherosclerosis and VSMC-derived foam cell formation by promoting lipophagy
Vascular smooth muscle cells (VSMCs) are one of the sources of foam cells in atherosclerosis. However, the mechanism of VS...
Naunyn-schmiedebergs Archives Of Pharmacology
comment
0
thumb_up
0
Ergometrine stimulates histamine H2 receptors in the isolated human atrium
Ergometrine (6aR,9R)-N-((S)-1-hydroxypropan-2-yl)-7-methyl-4,6,6a,7,8,9-hexa-hydro-indolo-[4,3-fg]chinolin-9-carboxamide o...
Naunyn-schmiedebergs Archives Of Pharmacology
comment
0
thumb_up
0
RNA sequencing reveals the mechanism of FTO in inhibiting inflammation and excessive proliferation of lipopolysaccharide-induced human glomerular mesangial cells
Chronic glomerulonephritis (CGN) is a leading cause of end-stage renal disease in China; thus, there is an urgent need for...
Naunyn-schmiedebergs Archives Of Pharmacology
comment
0
thumb_up
0
Load More
Modal title
×
Modal title
×
Share
Login
Global News and Health Forum
Join Now!
Member Login
Remember me
Forgot password?
Or using
Linkedin