×
Close
Sign Up
Login
Home
SCI Abstract
Library D
Community
Events
Events & Partner
WeMed
Media Partners
Educational Partner
User Tools
FAQ/USER GUIDE
Language
English
中文/ Chinese
Contact Us
×
Close
mdla_1
mdla_2
mdla_3
mdla_4
mdla_5
mdla_6
Categories
Pharmacology & Pharmacy
32830
Global Medical University
4840
Allergy
1457
Anatomy & Morphology
1366
Andrology
306
Anesthesia & Intensive Care
1238
Anesthesiology
5096
Audiology & Speech-Language Pathology
267
Behavioral Sciences
91
Biochemical Research Methods
6634
Biochemistry & Molecular Biology
28290
Biodiversity Conservation
296
Biology
7886
Biophysics
7895
Biotechnology & Applied Microbiology
7811
Cardiac & Cardiovascular Systems
29462
Cardiovascular & Respiratory Systems
1243
Cell & Tissue Engineering
668
Cell Biology
10272
Chemistry, Analytical
3735
Chemistry, Applied
10516
Chemistry, Medicinal
8241
Chemistry, Multidisciplinary
17304
Clinical Immunology & Infectious Disease
395
Clinical Medicine
7663
Clinical Neurology
15546
Clinical Psychology & Psychiatry
1218
Critical Care Medicine
3004
Dentistry, Oral Surgery & Medicine
12237
Dermatology
6450
Developmental Biology
6550
Ecology
570
Education, Scientific Disciplines
1874
Emergency Medicine
3782
Endocrinology, Metabolism & Nutrition
22775
Engineering, Biomedical
3523
Entomology
461
Environmental Medicine & Public Health
4405
Evolutionary Biology
247
Gastroenterology & Hepatology
11236
General & Internal Medicine
6555
Genetics & Heredity
14236
Geriatrics & Gerontology
4634
Gerontology
344
Health Care Sciences & Services
15078
Health Policy & Services
550
Hematology
5069
Immunology
23598
Infectious Diseases
13075
Integrative & Complementary Medicine
2757
Medical Ethics
1162
Medical Informatics
2142
Medical Laboratory Technology
361
Medicine, General & Internal
42020
Medicine, Legal
488
Medicine, Research & Experimental
16534
Microbiology
22099
Mycology
0
Nanoscience & Nanotechnology
4786
Neuroimaging
1281
Neurology
4084
Neurosciences
37857
Nursing
8628
Nutrition & Dietetics
7415
Obstetrics & Gynecology
7625
Oncology
48938
Ophthalmology
9102
Optics
3948
Orthopedics
10807
Orthopedics, Rehabilitation & Sports Medicine
1663
Otolaryngology
1394
Otorhinolaryngology
4481
Parasitology
1092
Pathology
4611
Pediatrics
20239
Peripheral Vascular Disease
4438
Pharmacology/Toxicology
11587
Physiology
8359
Polymer Science
507
Primary Health Care
768
Psychiatry
18047
Psychology
4773
Psychology, Applied
91
Psychology, Biological
340
Psychology, Clinical
753
Psychology, Developmental
219
Psychology, Educational
139
Psychology, Experimental
149
Psychology, Mathematical
0
Psychology, Multidisciplinary
1575
Psychology, Psychoanalysis
29
Psychology, Social
111
Public Health & Health Care Science
2027
Public, Environmental & Occupational Health
25822
Quantum Science & Technology
0
Radiology, Nuclear Medicine & Imaging
11775
Radiology, Nuclear Medicine & Medical Imaging
7351
Rehabilitation
2680
Remote Sensing
0
Reproductive Biology
2713
Reproductive Medicine
1111
Research/Laboratory Medicine & Medical Technology
3818
Respiratory System
6678
Rheumatology
5403
Social Sciences, Biomedical
1092
Substance Abuse
2521
Surgery
32292
Toxicology
4037
Transplantation
821
Tropical Medicine
283
Urology & Nephrology
11887
Veterinary Sciences
28
Virology
2203
Zoology
0
Channels
ACTA PHARMACOLOGICA SINICA
486
Medrxiv - Pharmacology and Therapeutics
209
AAPS JOURNAL
286
ADVANCED DRUG DELIVERY REVIEWS
0
ANTIVIRAL RESEARCH
0
CANCER CHEMOTHERAPY AND PHARMACOLOGY
352
CHEMICO-BIOLOGICAL INTERACTIONS
896
CHEMMEDCHEM
201
CLINICAL PHARMACOKINETICS
316
CLINICAL PHARMACOLOGY & THERAPEUTICS
184
CNS DRUGS
201
CNS NEUROSCIENCE & THERAPEUTICS
93
DRUG DISCOVERY TODAY
184
DRUG METABOLISM AND DISPOSITION
365
DRUG RESISTANCE UPDATES
178
DRUG SAFETY
316
DRUGS
417
EUROPEAN JOURNAL OF PHARMACEUTICAL SCIENCES
673
EUROPEAN JOURNAL OF PHARMACEUTICS AND BIOPHARMACEUTICS
614
EUROPEAN JOURNAL OF PHARMACOLOGY
1387
INTERNATIONAL IMMUNOPHARMACOLOGY
2689
INTERNATIONAL JOURNAL OF PHARMACEUTICS
1905
JOURNAL OF CONTROLLED RELEASE
1251
JOURNAL OF ETHNOPHARMACOLOGY
2215
JOURNAL OF FOOD AND DRUG ANALYSIS
166
JOURNAL OF PHARMACEUTICAL ANALYSIS
390
NATURE REVIEWS DRUG DISCOVERY
567
NEUROPHARMACOLOGY
0
NEUROPSYCHOPHARMACOLOGY
659
NEUROTOXICOLOGY
0
PHARMACOGENOMICS
3
PHARMACOLOGY & THERAPEUTICS
323
PHARMACOTHERAPY
46
THERAPEUTIC ADVANCES IN CHRONIC DISEASE
65
TOXICOLOGY AND APPLIED PHARMACOLOGY
0
TOXICOLOGY IN VITRO
427
VALUE IN HEALTH
20
VASCULAR PHARMACOLOGY
0
ANNALS OF PHARMACOTHERAPY
95
ANTIBIOTICS-BASEL
1868
BIOMEDICAL CHROMATOGRAPHY
197
BIOPHARMACEUTICS & DRUG DISPOSITION
13
BRAZILIAN JOURNAL OF PHARMACEUTICAL SCIENCES
0
CHEMOTHERAPY
77
CHINESE MEDICINE
391
CHIRALITY
66
CLINICAL NEUROPHARMACOLOGY
50
CLINICAL PHARMACOLOGY IN DRUG DEVELOPMENT
83
CLINICAL THERAPEUTICS
18
CNS & NEUROLOGICAL DISORDERS-DRUG TARGETS
46
DOSE-RESPONSE
62
DRUG DEVELOPMENT RESEARCH
88
EUROPEAN JOURNAL OF HOSPITAL PHARMACY-SCIENCE AND PRACTICE
234
EUROPEAN REVIEW FOR MEDICAL AND PHARMACOLOGICAL SCIENCES
665
HUMAN & EXPERIMENTAL TOXICOLOGY
72
INTERNATIONAL JOURNAL FOR PARASITOLOGY-DRUGS AND DRUG RESISTANCE
0
INTERNATIONAL JOURNAL OF TOXICOLOGY
30
IRANIAN JOURNAL OF PHARMACEUTICAL RESEARCH
154
JOURNAL OF ANTIBIOTICS
240
JOURNAL OF CARDIOVASCULAR PHARMACOLOGY
370
JOURNAL OF CARDIOVASCULAR PHARMACOLOGY AND THERAPEUTICS
21
JOURNAL OF CLINICAL PHARMACY AND THERAPEUTICS
127
JOURNAL OF DRUG DELIVERY SCIENCE AND TECHNOLOGY
1807
JOURNAL OF INTERNATIONAL MEDICAL RESEARCH
419
JOURNAL OF ONCOLOGY PHARMACY PRACTICE
144
JOURNAL OF PHARMACEUTICAL AND BIOMEDICAL ANALYSIS
0
JOURNAL OF PHARMACOLOGICAL AND TOXICOLOGICAL METHODS
0
JOURNAL OF PHARMACOLOGICAL SCIENCES
0
JOURNAL OF PHARMACY AND PHARMACOLOGY
18
NAUNYN-SCHMIEDEBERGS ARCHIVES OF PHARMACOLOGY
483
PHARMACOEPIDEMIOLOGY AND DRUG SAFETY
90
PHARMACOGENOMICS & PERSONALIZED MEDICINE
281
PHARMACOLOGY
115
PHARMACOLOGY BIOCHEMISTRY AND BEHAVIOR
0
SKIN PHARMACOLOGY AND PHYSIOLOGY
57
THERAPEUTIC ADVANCES IN DRUG SAFETY
15
THERAPEUTIC DRUG MONITORING
168
INDIAN JOURNAL OF PHARMACEUTICAL EDUCATION AND RESEARCH
19
INDIAN JOURNAL OF PHARMACOLOGY
16
JOURNAL OF APPLIED BIOMEDICINE
44
JOURNAL OF THE AMERICAN PHARMACISTS ASSOCIATION
17
REVISTA BRASILEIRA DE FARMACOGNOSIA-BRAZILIAN JOURNAL OF PHARMACOGNOSY
348
THERAPIE
347
SCIENTIA PHARMACEUTICA
94
ADMET AND DMPK
79
ADVANCED THERAPEUTICS
74
ADVANCES IN PHARMACOLOGY AND PHARMACY
117
ADVANCES IN TRADITIONAL MEDICINE
44
ASIAN JOURNAL OF PHARMACEUTICAL RESEARCH AND HEALTH CARE
14
ASIAN JOURNAL OF PHARMACEUTICS
189
CANADIAN JOURNAL OF HOSPITAL PHARMACY
161
CURRENT DRUG THERAPY
18
EGYPTIAN PHARMACEUTICAL JOURNAL
35
FUTURE JOURNAL OF PHARMACEUTICAL SCIENCES
257
GABI JOURNAL-GENERICS AND BIOSIMILARS INITIATIVE JOURNAL
71
INTERNATIONAL JOURNAL OF PHARMACEUTICAL INVESTIGATION
212
JOURNAL OF ADVANCED PHARMACEUTICAL TECHNOLOGY & RESEARCH
164
JOURNAL OF ANAESTHESIOLOGY CLINICAL PHARMACOLOGY
9
JOURNAL OF PHARMACEUTICAL HEALTH CARE AND SCIENCES
114
JOURNAL OF PHARMACEUTICAL POLICY AND PRACTICE
287
JOURNAL OF PHARMACOLOGY & PHARMACOTHERAPEUTICS
58
JOURNAL OF PHARMACY AND BIOALLIED SCIENCES
39
JOURNAL OF PHARMACY PRACTICE
60
JOURNAL OF RESEARCH IN PHARMACY PRACTICE
40
RESEARCH JOURNAL OF PHARMACOGNOSY
86
PHARMACEUTICAL MEDICINE
76
PHARMACIA
140
PHARMACOECONOMICS-OPEN
218
PHARMACY
161
PHARMACY PRACTICE-GRANADA
16
DARU-JOURNAL OF PHARMACEUTICAL SCIENCES
110
DRUGS & AGING
250
EUROPEAN JOURNAL OF CLINICAL PHARMACOLOGY
472
INVESTIGATIONAL NEW DRUGS
311
JOURNAL OF PHARMACEUTICAL INNOVATION
351
JOURNAL OF PHARMACOKINETICS AND PHARMACODYNAMICS
187
NEUROTHERAPEUTICS
357
PEDIATRIC DRUGS
189
THERAPEUTIC INNOVATION & REGULATORY SCIENCE
331
SCI Abstract
search
ALL
RECOMMENDED
+
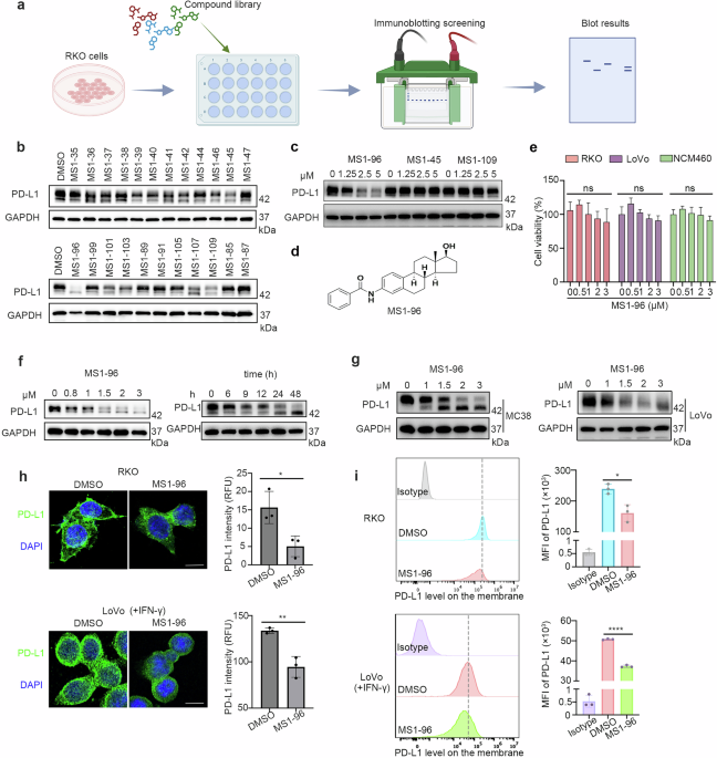
MS1-96 induces HIP1R-dependent PD-L1 degradation and promotes antitumor immunity in colorectal cancer
The programmed cell death protein 1 (PD-1)/programmed death-ligand 1 (PD-L1) pathway, a pivotal immune checkpoint, enables...
Acta Pharmacologica Sinica
comment
0
thumb_up
0
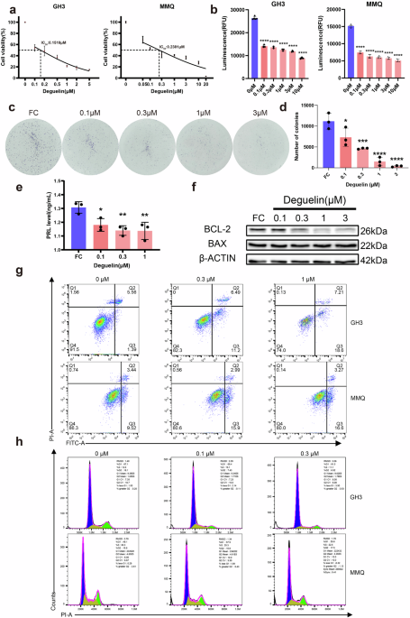
Deguelin inhibits growth and prolactin synthesis in prolactinomas by targeting the PI3K/AKT/CREB3L1 pathway and ornithine decarboxylase
Dopamine receptor agonist (DA)-resistant prolactinoma presents a significant clinical challenge, highlighting the need for...
Acta Pharmacologica Sinica
comment
0
thumb_up
0
Structure-activity relationship of prevalent synthetic cannabinoid metabolites on hCB1 in vitro and in silico dynamics
Synthetic cannabinoids (SC) target the human cannabinoid receptor 1 (hCB1) and are extensively metabolized, but the metabo...
Acta Pharmacologica Sinica
comment
0
thumb_up
0
The mGluR2/3 agonist xanthurenic acid improves memory, attention, and synaptic deficits by modulating glutamate release in Alzheimer’s disease model
Amyloid-beta (Aβ) aggregation is the key component of neuritic plaques that drives Alzheimer’s disease (AD) pro...
Acta Pharmacologica Sinica
comment
0
thumb_up
0
Correction: GluN2A-NMDA receptor inhibition disinhibits the prefrontal cortex, reduces forced swim immobility, and impairs sensorimotor gating
Open Access This article is licensed under a Creative Commons Attribution 4.0 International License, which...
Acta Pharmacologica Sinica
comment
0
thumb_up
0
New advances in small molecule drugs targeting NMDA receptors
N-methyl-D-aspartate (NMDA) receptors are glutamate-gated ion channels that are ubiquitously expressed throughout the cent...
Acta Pharmacologica Sinica
comment
0
thumb_up
0
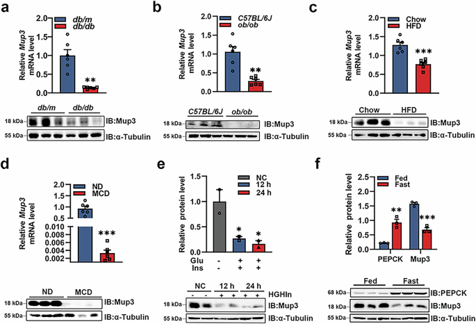
Mup3 ameliorates the dysregulation of glucose and lipid metabolism in MAFLD
Major urinary protein 3 (Mup3), belonging to the Mup family, is involved in metabolic regulation, but the exact regulatory...
Acta Pharmacologica Sinica
comment
0
thumb_up
0
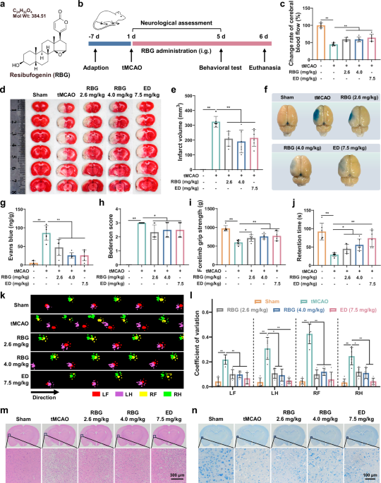
Resibufogenin ameliorates cerebral ischemia-reperfusion injury by modulating microglial redox homeostasis via Keap1-Nrf2-TFR1/ARE axis
Cerebral ischemia-reperfusion injury (CIRI) represents a significant clinical challenge, with microglial homeostasis playi...
Acta Pharmacologica Sinica
comment
0
thumb_up
0
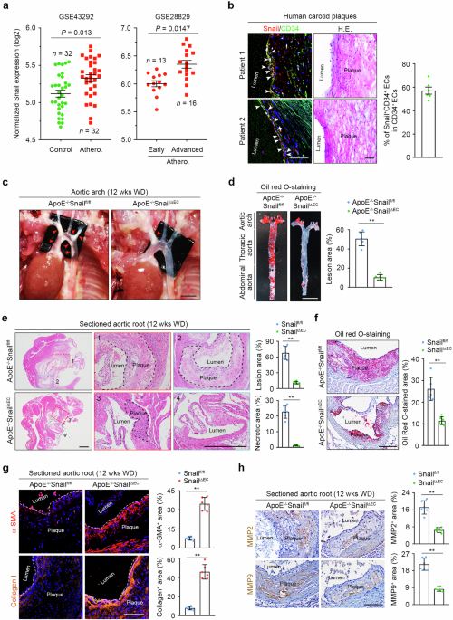
Genetic and pharmacological targeting of Snail inhibits atherosclerosis by relieving intraplaque endothelium dysfunction and associated inflammation
The intraplaque endothelium dysfunction and associated inflammation contribute to the progression of atherosclerosis. We p...
Acta Pharmacologica Sinica
comment
0
thumb_up
0
HIF-1α mediates mitochondrial damage by down-regulating ALKBH7 expression to promote the aberrant activation of FLS in rheumatoid arthritis
Rheumatoid arthritis (RA) is an autoimmune disease characterized by synovial inflammation and progressive joint destructio...
Acta Pharmacologica Sinica
comment
0
thumb_up
0
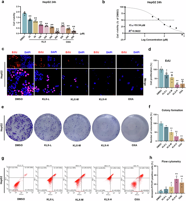
KLX ameliorates liver cancer progression by mediating ZBP1 transcription and ubiquitination and increasing ZBP1-induced PANoptosis
Liver cancer is a highly aggressive malignancy with poor survival rates. Current treatments, including liver transplantati...
Acta Pharmacologica Sinica
comment
0
thumb_up
0
Endothelial histone deacetylase 9 promotes diabetic retinopathy in mice by regulating endothelial–mesenchymal transition
Diabetic retinopathy (DR) is a common and specific microvascular complication of diabetes and the leading cause of blindne...
Acta Pharmacologica Sinica
comment
0
thumb_up
0
Identification of Licoflavone C as a cap-dependent endonuclease inhibitor against severe fever with thrombocytopenia syndrome virus
Severe fever with thrombocytopenia syndrome virus (SFTSV) is a tick-borne virus with a high fatality rate. Currently no ap...
Acta Pharmacologica Sinica
comment
0
thumb_up
0
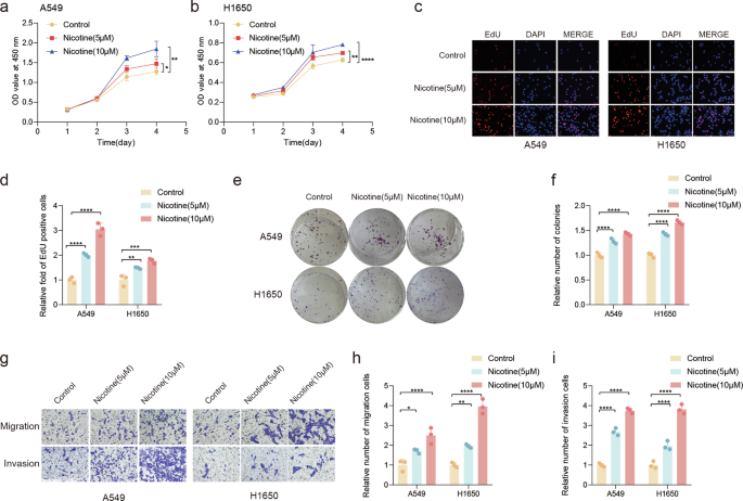
Nicotine promotes the progression and metastasis of non-small cell lung cancer by modulating the OTUB1-c-Myc-EZH2 axis
Smoking has been identified as a major risk factor for the development and progression of non-small cell lung cancer (NSCL...
Acta Pharmacologica Sinica
comment
0
thumb_up
0
PU.1/Spi1 exacerbates ischemia-reperfusion induced acute kidney injury via upregulating Gata2 and promoting fibroblast activation
Previous studies on acute kidney injury (AKI) have predominantly focused on renal tubular cells, while the specif...
Acta Pharmacologica Sinica
comment
0
thumb_up
0
Lonicerin promotes wound healing in diabetic rats by enhancing blood vessel regeneration through Sirt1-mediated autophagy
Among the numerous complications of diabetes mellitus, diabetic wounds seriously affect patients’ quality of life an...
Acta Pharmacologica Sinica
comment
0
thumb_up
0
E3 ubiquitin ligase NEDD4L inhibits epithelial-mesenchymal transition by suppressing the β-catenin/HIF-1α positive feedback loop in chronic rhinosinusitis with nasal polyps
Chronic rhinosinusitis with nasal polyp (CRSwNP) is a refractory inflammatory disease with epithelial-mesenchymal transiti...
Acta Pharmacologica Sinica
comment
0
thumb_up
0
SMAD4 endows TGF-β1-induced highly invasive tumor cells with ferroptosis vulnerability in pancreatic cancer
Pancreatic ductal adenocarcinoma (PDAC) is an extremely aggressive malignancy prone to recurrence and metastasis. Studies ...
Acta Pharmacologica Sinica
comment
0
thumb_up
0
From bench to bedside: current development and emerging trend of KRAS-targeted therapy
Kirsten rat sarcoma 2 viral oncogene homolog (KRAS) is the most frequently mutated oncogene in human cancers with mutation...
Acta Pharmacologica Sinica
comment
0
thumb_up
0
A novel human single-domain antibody-drug conjugate targeting CEACAM5 exhibits potent in vitro and in vivo antitumor activity
Leveraging the specificity of antibody to deliver cytotoxic agent into tumor, antibody-drug conjugates (ADCs) have become ...
Acta Pharmacologica Sinica
comment
0
thumb_up
0
Colon-targeted S100A8/A9-specific peptide systems ameliorate colitis and colitis-associated colorectal cancer in mouse models
The link between chronic inflammation and cancer development is well acknowledged. Inflammatory bowel disease including ul...
Acta Pharmacologica Sinica
comment
0
thumb_up
0
Author Correction: DCZ5248, a novel dual inhibitor of Hsp90 and autophagy, exerts antitumor activity against colon cancer
Authors and AffiliationsShanghai Institute of Materia Medica, Chinese Academy of Sciences, Shanghai, 201203, ChinaXiang-li...
Acta Pharmacologica Sinica
comment
0
thumb_up
0
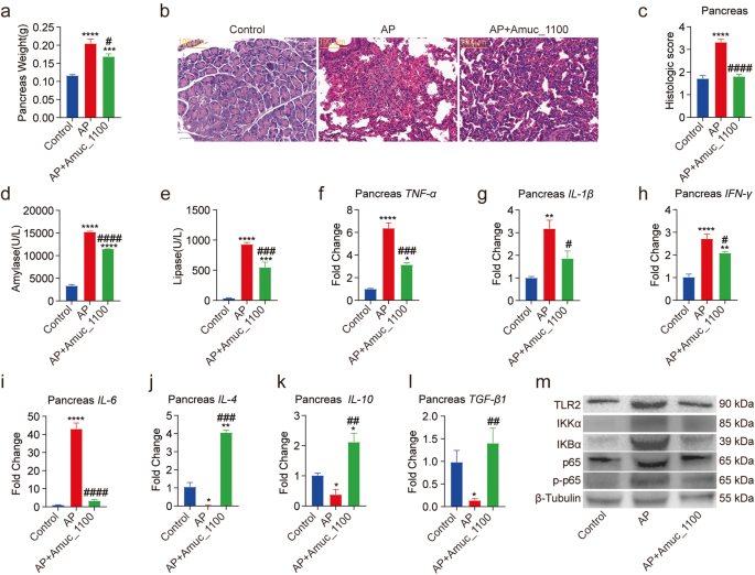
Amuc_1100 pretreatment alleviates acute pancreatitis in a mouse model through regulating gut microbiota and inhibiting inflammatory infiltration
Amuc_1100 is a membrane protein from Akkermansia muciniphila, which has been found to play a role in host immunological ho...
Acta Pharmacologica Sinica
comment
0
thumb_up
0
Schisandrin B, a dual positive allosteric modulator of GABAA and glycine receptors, alleviates seizures in multiple mouse models
Epilepsy is a prevalent and severe neurological disorder and approximately 30% of patients are resistant to existing medic...
Acta Pharmacologica Sinica
comment
0
thumb_up
0
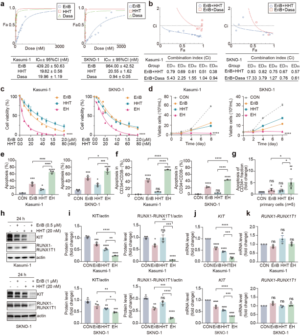
Combination of eriocalyxin B and homoharringtonine exerts synergistic anti-tumor effects against t(8;21) AML
Understanding the molecular pathogenesis of acute myeloid leukemia (AML) with well-defined genomic abnormalities has facil...
Acta Pharmacologica Sinica
comment
0
thumb_up
0
Lipid droplets in pathogen infection and host immunity
As the hub of cellular lipid metabolism, lipid droplets (LDs) have been linked to a variety of biological processes. Durin...
Acta Pharmacologica Sinica
comment
0
thumb_up
0
Baicalein attenuates rotenone-induced SH-SY5Y cell apoptosis through binding to SUR1 and activating ATP-sensitive potassium channels
Dopaminergic neurons in the substantia nigra (SN) expressing SUR1/Kir6.2 type ATP-sensitive potassium channels (K-ATP) are...
Acta Pharmacologica Sinica
comment
0
thumb_up
0
Blocking reverse electron transfer-mediated mitochondrial DNA oxidation rescues cells from PANoptosis
PANoptosis is a new type of cell death featured with pyroptosis, apoptosis and necroptosis, and is implicated in organ inj...
Acta Pharmacologica Sinica
comment
0
thumb_up
0
Reexamining the effects of drug loading on the in vivo performance of PEGylated liposomal doxorubicin
Higher drug loading employed in nanoscale delivery platforms is a goal that researchers have long sought after. But such v...
Acta Pharmacologica Sinica
comment
0
thumb_up
0
Phenethyl isothiocyanate inhibits metastasis potential of non-small cell lung cancer cells through FTO mediated TLE1 m6A modification
N6-methyladenosine (m6A) modification is a prevalent RNA epigenetic modification, which plays a crucial role in tumor prog...
Acta Pharmacologica Sinica
comment
0
thumb_up
0
Load More
Modal title
×
Modal title
×
Share
Login
Global News and Health Forum
Join Now!
Member Login
Remember me
Forgot password?
Or using
Linkedin