×
Close
Sign Up
Login
Home
SCI Abstract
Library D
Community
Events
Events & Partner
WeMed
Media Partners
Educational Partner
User Tools
FAQ/USER GUIDE
Language
English
中文/ Chinese
Contact Us
×
Close
mdla_1
mdla_2
mdla_3
mdla_4
mdla_5
mdla_6
Categories
Pharmacology & Pharmacy
32745
Global Medical University
4849
Allergy
1445
Anatomy & Morphology
1361
Andrology
299
Anesthesia & Intensive Care
1238
Anesthesiology
5136
Audiology & Speech-Language Pathology
266
Behavioral Sciences
91
Biochemical Research Methods
6622
Biochemistry & Molecular Biology
28236
Biodiversity Conservation
296
Biology
7877
Biophysics
7878
Biotechnology & Applied Microbiology
7799
Cardiac & Cardiovascular Systems
29475
Cardiovascular & Respiratory Systems
1242
Cell & Tissue Engineering
666
Cell Biology
10297
Chemistry, Analytical
3712
Chemistry, Applied
10503
Chemistry, Medicinal
8224
Chemistry, Multidisciplinary
17276
Clinical Immunology & Infectious Disease
394
Clinical Medicine
7634
Clinical Neurology
15587
Clinical Psychology & Psychiatry
1215
Critical Care Medicine
3002
Dentistry, Oral Surgery & Medicine
12228
Dermatology
6398
Developmental Biology
6514
Ecology
569
Education, Scientific Disciplines
1872
Emergency Medicine
3780
Endocrinology, Metabolism & Nutrition
22753
Engineering, Biomedical
3542
Entomology
461
Environmental Medicine & Public Health
4434
Evolutionary Biology
247
Gastroenterology & Hepatology
11175
General & Internal Medicine
6535
Genetics & Heredity
14203
Geriatrics & Gerontology
4625
Gerontology
344
Health Care Sciences & Services
15065
Health Policy & Services
548
Hematology
5039
Immunology
23554
Infectious Diseases
13054
Integrative & Complementary Medicine
2756
Medical Ethics
1162
Medical Informatics
2158
Medical Laboratory Technology
361
Medicine, General & Internal
41957
Medicine, Legal
488
Medicine, Research & Experimental
16491
Microbiology
22089
Mycology
0
Nanoscience & Nanotechnology
4775
Neuroimaging
1281
Neurology
4079
Neurosciences
37810
Nursing
8597
Nutrition & Dietetics
7392
Obstetrics & Gynecology
7613
Oncology
48827
Ophthalmology
9094
Optics
3937
Orthopedics
10772
Orthopedics, Rehabilitation & Sports Medicine
1663
Otolaryngology
1392
Otorhinolaryngology
4462
Parasitology
1089
Pathology
4599
Pediatrics
20217
Peripheral Vascular Disease
4427
Pharmacology/Toxicology
11571
Physiology
8327
Polymer Science
506
Primary Health Care
768
Psychiatry
18018
Psychology
4782
Psychology, Applied
91
Psychology, Biological
339
Psychology, Clinical
752
Psychology, Developmental
215
Psychology, Educational
139
Psychology, Experimental
149
Psychology, Mathematical
0
Psychology, Multidisciplinary
1571
Psychology, Psychoanalysis
29
Psychology, Social
111
Public Health & Health Care Science
2027
Public, Environmental & Occupational Health
25809
Quantum Science & Technology
0
Radiology, Nuclear Medicine & Imaging
11768
Radiology, Nuclear Medicine & Medical Imaging
7327
Rehabilitation
2696
Remote Sensing
0
Reproductive Biology
2712
Reproductive Medicine
1111
Research/Laboratory Medicine & Medical Technology
3813
Respiratory System
6689
Rheumatology
5380
Social Sciences, Biomedical
1089
Substance Abuse
2519
Surgery
32256
Toxicology
4027
Transplantation
820
Tropical Medicine
283
Urology & Nephrology
11866
Veterinary Sciences
28
Virology
2179
Zoology
0
Channels
PHARMACOECONOMICS-OPEN
217
Medrxiv - Pharmacology and Therapeutics
209
AAPS JOURNAL
286
ACTA PHARMACOLOGICA SINICA
484
ADVANCED DRUG DELIVERY REVIEWS
0
ANTIVIRAL RESEARCH
0
CANCER CHEMOTHERAPY AND PHARMACOLOGY
351
CHEMICO-BIOLOGICAL INTERACTIONS
895
CHEMMEDCHEM
196
CLINICAL PHARMACOKINETICS
316
CLINICAL PHARMACOLOGY & THERAPEUTICS
183
CNS DRUGS
200
CNS NEUROSCIENCE & THERAPEUTICS
92
DRUG DISCOVERY TODAY
184
DRUG METABOLISM AND DISPOSITION
365
DRUG RESISTANCE UPDATES
178
DRUG SAFETY
315
DRUGS
417
EUROPEAN JOURNAL OF PHARMACEUTICAL SCIENCES
673
EUROPEAN JOURNAL OF PHARMACEUTICS AND BIOPHARMACEUTICS
614
EUROPEAN JOURNAL OF PHARMACOLOGY
1387
INTERNATIONAL IMMUNOPHARMACOLOGY
2685
INTERNATIONAL JOURNAL OF PHARMACEUTICS
1902
JOURNAL OF CONTROLLED RELEASE
1251
JOURNAL OF ETHNOPHARMACOLOGY
2213
JOURNAL OF FOOD AND DRUG ANALYSIS
166
JOURNAL OF PHARMACEUTICAL ANALYSIS
390
NATURE REVIEWS DRUG DISCOVERY
566
NEUROPHARMACOLOGY
0
NEUROPSYCHOPHARMACOLOGY
659
NEUROTOXICOLOGY
0
PHARMACOGENOMICS
3
PHARMACOLOGY & THERAPEUTICS
323
PHARMACOTHERAPY
46
THERAPEUTIC ADVANCES IN CHRONIC DISEASE
65
TOXICOLOGY AND APPLIED PHARMACOLOGY
0
TOXICOLOGY IN VITRO
427
VALUE IN HEALTH
20
VASCULAR PHARMACOLOGY
0
ANNALS OF PHARMACOTHERAPY
93
ANTIBIOTICS-BASEL
1858
BIOMEDICAL CHROMATOGRAPHY
197
BIOPHARMACEUTICS & DRUG DISPOSITION
13
BRAZILIAN JOURNAL OF PHARMACEUTICAL SCIENCES
0
CHEMOTHERAPY
77
CHINESE MEDICINE
391
CHIRALITY
66
CLINICAL NEUROPHARMACOLOGY
50
CLINICAL PHARMACOLOGY IN DRUG DEVELOPMENT
80
CLINICAL THERAPEUTICS
18
CNS & NEUROLOGICAL DISORDERS-DRUG TARGETS
46
DOSE-RESPONSE
62
DRUG DEVELOPMENT RESEARCH
87
EUROPEAN JOURNAL OF HOSPITAL PHARMACY-SCIENCE AND PRACTICE
234
EUROPEAN REVIEW FOR MEDICAL AND PHARMACOLOGICAL SCIENCES
675
HUMAN & EXPERIMENTAL TOXICOLOGY
72
INTERNATIONAL JOURNAL FOR PARASITOLOGY-DRUGS AND DRUG RESISTANCE
0
INTERNATIONAL JOURNAL OF TOXICOLOGY
28
IRANIAN JOURNAL OF PHARMACEUTICAL RESEARCH
153
JOURNAL OF ANTIBIOTICS
239
JOURNAL OF CARDIOVASCULAR PHARMACOLOGY
370
JOURNAL OF CARDIOVASCULAR PHARMACOLOGY AND THERAPEUTICS
20
JOURNAL OF CLINICAL PHARMACY AND THERAPEUTICS
126
JOURNAL OF DRUG DELIVERY SCIENCE AND TECHNOLOGY
1807
JOURNAL OF INTERNATIONAL MEDICAL RESEARCH
419
JOURNAL OF ONCOLOGY PHARMACY PRACTICE
144
JOURNAL OF PHARMACEUTICAL AND BIOMEDICAL ANALYSIS
0
JOURNAL OF PHARMACOLOGICAL AND TOXICOLOGICAL METHODS
0
JOURNAL OF PHARMACOLOGICAL SCIENCES
0
JOURNAL OF PHARMACY AND PHARMACOLOGY
18
NAUNYN-SCHMIEDEBERGS ARCHIVES OF PHARMACOLOGY
481
PHARMACOEPIDEMIOLOGY AND DRUG SAFETY
90
PHARMACOGENOMICS & PERSONALIZED MEDICINE
281
PHARMACOLOGY
115
PHARMACOLOGY BIOCHEMISTRY AND BEHAVIOR
0
SKIN PHARMACOLOGY AND PHYSIOLOGY
57
THERAPEUTIC ADVANCES IN DRUG SAFETY
13
THERAPEUTIC DRUG MONITORING
168
INDIAN JOURNAL OF PHARMACEUTICAL EDUCATION AND RESEARCH
19
INDIAN JOURNAL OF PHARMACOLOGY
16
JOURNAL OF APPLIED BIOMEDICINE
44
JOURNAL OF THE AMERICAN PHARMACISTS ASSOCIATION
17
REVISTA BRASILEIRA DE FARMACOGNOSIA-BRAZILIAN JOURNAL OF PHARMACOGNOSY
348
THERAPIE
347
SCIENTIA PHARMACEUTICA
93
ADMET AND DMPK
79
ADVANCED THERAPEUTICS
74
ADVANCES IN PHARMACOLOGY AND PHARMACY
117
ADVANCES IN TRADITIONAL MEDICINE
44
ASIAN JOURNAL OF PHARMACEUTICAL RESEARCH AND HEALTH CARE
14
ASIAN JOURNAL OF PHARMACEUTICS
189
CANADIAN JOURNAL OF HOSPITAL PHARMACY
161
CURRENT DRUG THERAPY
18
EGYPTIAN PHARMACEUTICAL JOURNAL
35
FUTURE JOURNAL OF PHARMACEUTICAL SCIENCES
257
GABI JOURNAL-GENERICS AND BIOSIMILARS INITIATIVE JOURNAL
71
INTERNATIONAL JOURNAL OF PHARMACEUTICAL INVESTIGATION
194
JOURNAL OF ADVANCED PHARMACEUTICAL TECHNOLOGY & RESEARCH
148
JOURNAL OF ANAESTHESIOLOGY CLINICAL PHARMACOLOGY
0
JOURNAL OF PHARMACEUTICAL HEALTH CARE AND SCIENCES
114
JOURNAL OF PHARMACEUTICAL POLICY AND PRACTICE
287
JOURNAL OF PHARMACOLOGY & PHARMACOTHERAPEUTICS
58
JOURNAL OF PHARMACY AND BIOALLIED SCIENCES
39
JOURNAL OF PHARMACY PRACTICE
60
JOURNAL OF RESEARCH IN PHARMACY PRACTICE
40
RESEARCH JOURNAL OF PHARMACOGNOSY
86
PHARMACEUTICAL MEDICINE
76
PHARMACIA
140
PHARMACY
160
PHARMACY PRACTICE-GRANADA
16
DARU-JOURNAL OF PHARMACEUTICAL SCIENCES
110
DRUGS & AGING
250
EUROPEAN JOURNAL OF CLINICAL PHARMACOLOGY
472
INVESTIGATIONAL NEW DRUGS
311
JOURNAL OF PHARMACEUTICAL INNOVATION
351
JOURNAL OF PHARMACOKINETICS AND PHARMACODYNAMICS
187
NEUROTHERAPEUTICS
357
PEDIATRIC DRUGS
189
THERAPEUTIC INNOVATION & REGULATORY SCIENCE
331
SCI Abstract
search
ALL
RECOMMENDED
+
Semaglutide 2.4 mg versus Liraglutide 3 mg for the Treatment of Obesity in Greece: A Short-Term Cost-Effectiveness Analysis
Obesity is a global health issue with significant economic implications for health systems. Pharmacotherapy, including sem...
Pharmacoeconomics-open
comment
0
thumb_up
0
From Vision to Reality: The EU’s Pharmaceutical Reforms and the Path to Improved Access
Disparities in access to oncology medicines in European Union (EU) member states can impact patient outcomes profoundly, w...
Pharmacoeconomics-open
comment
0
thumb_up
0
Very Early Health Technology Assessment for Potential Predictive Biomarkers in the Treatment of Advanced Non-Small Cell Lung Cancer
Immune checkpoint inhibitor (ICI)-containing treatment is currently prescribed as first-line treatment for all patients wi...
Pharmacoeconomics-open
comment
0
thumb_up
0
Burden of Disease and Cost of Illness of Triple-Negative Breast Cancer in Portugal
Triple-negative breast cancer accounts for 15% of all breast cancer cases, and it has a lower survival rate and higher inc...
Pharmacoeconomics-open
comment
0
thumb_up
0
Cost Effectiveness of Left Ventricular Assist Devices (LVADs) as Destination Therapy: A Systematic Review
Left ventricular assist devices (LVADs) can extend life and improve quality of life among advanced heart failure patients ...
Pharmacoeconomics-open
comment
0
thumb_up
0
Predicting Danish EQ-5D-5L Utilities Based on United Kingdom EQ-5D-3L Utilities for Use in Health Economic Models
Since 2021, the Danish Medicines Council recommends the use of the Danish EQ-5D-5L value set when estimating utilities. Th...
Pharmacoeconomics-open
comment
0
thumb_up
0
Costs and Complications of Respiratory Syncytial Virus and Acute Respiratory Infections in the Adult Population: Analysis of a German Claims Database
Respiratory syncytial virus (RSV) infections pose health and economic burdens to adults. Using claims data, we estimated R...
Pharmacoeconomics-open
comment
0
thumb_up
0
Cost-Effectiveness Analysis of Daridorexant for the Pharmacological Treatment of Chronic Insomnia Disorder in Adults
Daridorexant 50 mg is recommended for treating chronic insomnia in England, Wales (NICE, 2023) and Scotland (Scot...
Pharmacoeconomics-open
comment
0
thumb_up
0
Economic Burden of Acute Myeloid Leukemia in European Union: Results from a Systematic Review of Literature
Acute myeloid leukemia (AML) is a heterogenous malignancy whose management is associated with considerable healthcare reso...
Pharmacoeconomics-open
comment
0
thumb_up
0
Economic Evaluation of Patiromer in Patients with Concomitant Heart Failure and Chronic Kidney Disease in Italy
Hyperkalaemia (HK), in patients with heart failure (HF) with and without chronic kidney disease (CKD), is potentially life...
Pharmacoeconomics-open
comment
0
thumb_up
0
Adjusting Health State Utility Values for Multiple Conditions: Real-World EQ-5D-3L Data Modeling in Brazil
Decision analytical models are typically included in health economic evaluations to represent clinical pathways and enable...
Pharmacoeconomics-open
comment
0
thumb_up
0
Cost-Effectiveness Analyses of Adolescent- and Young-Adult-Focused HIV Interventions Incorporating HIV Transmission: a Scoping Review of Modeling Methods and Proposed Guidance
Adolescents and young adults (AYA) are disproportionately affected by human immunodeficiency virus (HIV) globally, with hi...
Pharmacoeconomics-open
comment
0
thumb_up
0
Exploratory Cost-Effectiveness of a Novel Bioprosthetic Valve for Surgical Aortic Valve Replacement in Spain
Limited information is available regarding the impact of valve choice for patients with aortic stenosis (AS) undergoing su...
Pharmacoeconomics-open
comment
0
thumb_up
0
An Enhanced Retention Strategy to Prevent the Vertical Transmission of HIV in Uganda: A Budget Impact Analysis
Novel retention strategies have the potential to reduce vertical transmission of HIV and improve patient outcomes for wome...
Pharmacoeconomics-open
comment
0
thumb_up
0
Estimation of Lifetime Costs Among Insured Persons with HIV in the United States
With recent advances in human immunodeficiency virus (HIV) management and prevention, it is critical to understand the lif...
Pharmacoeconomics-open
comment
0
thumb_up
0
Real-World Analysis of Healthcare Utilization, Treatment Patterns, and Economic Burden in Medicare Beneficiaries with Parkinson’s Disease: Implications by Levodopa Formulation and Disease Severity
This study aimed to evaluate healthcare utilization, costs, and treatment patterns of Medicare beneficiaries with Parkinso...
Pharmacoeconomics-open
comment
0
thumb_up
0
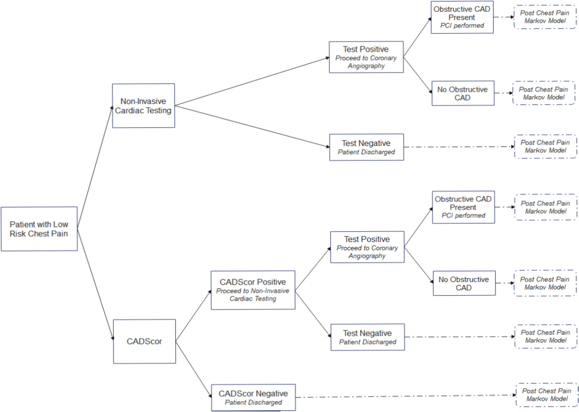
Cost-Effectiveness of the CADScor System in Low-Risk Patients Presenting to the Emergency Department with Chest Pain
Studies have shown that up to 13% of patients presenting to the emergency department (ED) with low-risk chest pain receive...
Pharmacoeconomics-open
comment
0
thumb_up
0
Including Productivity as an Element to Reflect Value of the Treatment: A Systematic Review of Published Health Economic Evaluations
Productivity is utilised inconsistently in value assessment and poses methodological and conceptual challenges for estimat...
Pharmacoeconomics-open
comment
0
thumb_up
0
The Acceptance of Indirect Treatment Comparison Methods in Oncology by Health Technology Assessment Agencies in England, France, Germany, Italy, and Spain
Randomized controlled trials (RCTs) are the gold standard when comparing treatment effectiveness, and Health Technology As...
Pharmacoeconomics-open
comment
0
thumb_up
0
Understanding the Natural History of Chronic Hepatitis D: Proposal of a Model for Cost-Effectiveness Studies
As new therapeutic options become available, better understanding the potential impact of emerging therapies on clinical o...
Pharmacoeconomics-open
comment
0
thumb_up
0
Cost-Utility Analysis of Total Ankle Replacement Compared with Ankle Arthrodesis for Patients Aged 50–85 Years with End-Stage Ankle Osteoarthritis: The TARVA Study
Patients with end-stage ankle osteoarthritis suffer from reduced mobility and quality of life and the main surgical treatm...
Pharmacoeconomics-open
comment
0
thumb_up
0
Health State Utilities Associated with False-Positive Cancer Screening Results
Early cancer detection can significantly improve patient outcomes and reduce mortality rates. Novel cancer screening appro...
Pharmacoeconomics-open
comment
0
thumb_up
0
A Systematic Literature Review of Health-Related Quality of Life Outcomes and Associated Utility Values in Relapsed and/or Refractory Large B Cell Lymphoma
In this ever-expanding treatment landscape, there is a lack of consolidated health-related quality of life (HRQOL) outcome...
Pharmacoeconomics-open
comment
0
thumb_up
0
From Indication-Based Pricing to Blended Approach: Evidence on the Price and Reimbursement Negotiation in Italy
New indications for existing medicines are increasing over time. In most countries, drug pricing and reimbursement conditi...
Pharmacoeconomics-open
comment
0
thumb_up
0
Introducing Open Science in Teaching Health Economic Modelling
Open Science is gaining ground in all research fields, including health economics and outcomes research (HEOR). However, t...
Pharmacoeconomics-open
comment
0
thumb_up
0
Cost-Effectiveness Analysis of Abrocitinib Compared with Other Systemic Treatments for Severe Atopic Dermatitis in Spain
Atopic dermatitis (AD) is a chronic, inflammatory skin disease characterized by itchy, painful, and dry skin. Despite the ...
Pharmacoeconomics-open
comment
0
thumb_up
0
Cost-Effectiveness Analysis of Digital Breast Tomosynthesis Added to Synthetic Mammography in Breast Cancer Screening in Brazil
Literature meta-analysis results show that digital breast tomosynthesis (DBT) combined with synthesized two-dimensional (s...
Pharmacoeconomics-open
comment
0
thumb_up
0
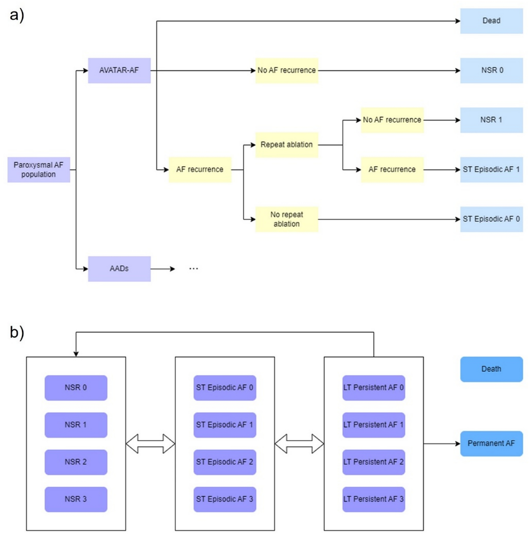
An Economic Evaluation of a Streamlined Day-Case Atrial Fibrillation Ablation Protocol and Conventional Cryoballoon Ablation versus Antiarrhythmic Drugs in a UK Paroxysmal Atrial Fibrillation Population
Symptom control for atrial fibrillation can be achieved by catheter ablation or drug therapy. We assessed the cost effecti...
Pharmacoeconomics-open
comment
0
thumb_up
0
Health Economic Evaluations of Hemochromatosis Screening and Treatment: A Systematic Review
Hereditary hemochromatosis (HH) is an autosomal recessive disorder that leads to iron overload and multiorgan failure. The...
Pharmacoeconomics-open
comment
0
thumb_up
0
Cost Effectiveness of Endovascular Ultrasound Renal Denervation in Patients with Resistant Hypertension
Resistant hypertension (rHTN) is defined as blood pressure (BP) of ≥ 140/90 mmHg despite treatment wi...
Pharmacoeconomics-open
comment
0
thumb_up
0
Load More
Modal title
×
Modal title
×
Share
Login
Global News and Health Forum
Join Now!
Member Login
Remember me
Forgot password?
Or using
Linkedin